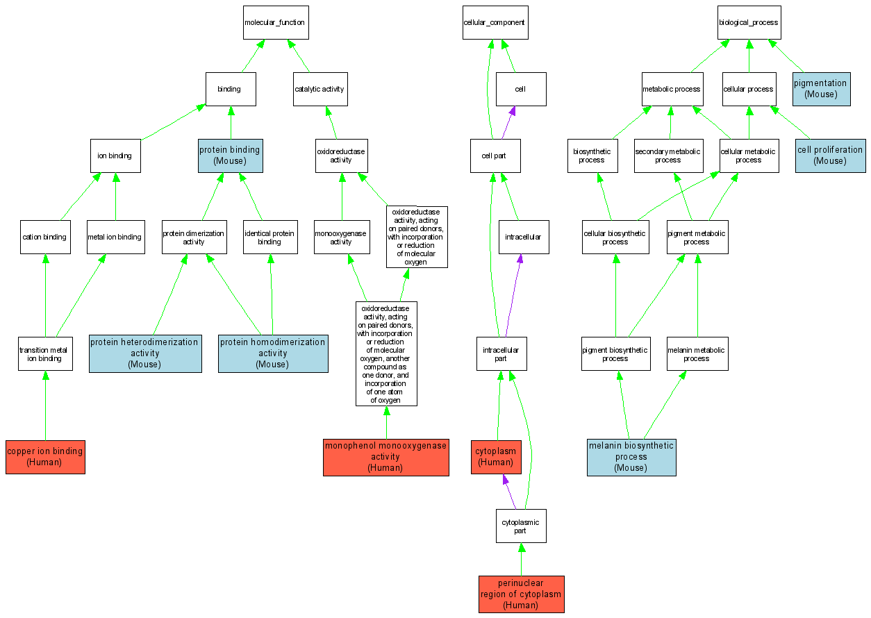
Compare GO annotations for TYR and its orthologs

A table of the annotations represented in this image is provided below.
CategoryIDTermDB ObjectEvidenceOrganismReference
Molecular FunctionGO:0005507copper ion binding P14679IMPHumanPMID:11092760
Molecular FunctionGO:0004503monophenol monooxygenase activity P14679IDAHumanPMID:11092760
Molecular FunctionGO:0005515protein binding MGI:98880IPIMouseMGI:MGI:3687692|PMID:9918801
Molecular FunctionGO:0046982protein heterodimerization activity MGI:98880IDAMouseMGI:MGI:3687692|PMID:9918801
Molecular FunctionGO:0042803protein homodimerization activity MGI:98880IDAMouseMGI:MGI:3687692|PMID:9918801
Cellular ComponentGO:0005737cytoplasm P14679IDAHumanPMID:11092760
Cellular ComponentGO:0048471perinuclear region of cytoplasm P14679IDAHumanPMID:11092760
Biological ProcessGO:0008283cell proliferation MGI:98880IMPMouseMGI:MGI:1202196|PMID:9548375
Biological ProcessGO:0042438melanin biosynthetic process MGI:98880IMPMouseMGI:MGI:76308|PMID:7665913
Biological ProcessGO:0042438melanin biosynthetic process MGI:98880IMPMouseMGI:MGI:1202196|PMID:9548375
Biological ProcessGO:0043473pigmentation MGI:98880IMPMouseMGI:MGI:60423|PMID:13880466
Biological ProcessGO:0043473pigmentation MGI:98880IMPMouseMGI:MGI:61184|PMID:17247639
Biological ProcessGO:0043473pigmentation MGI:98880IMPMouseMGI:MGI:1202196|PMID:9548375