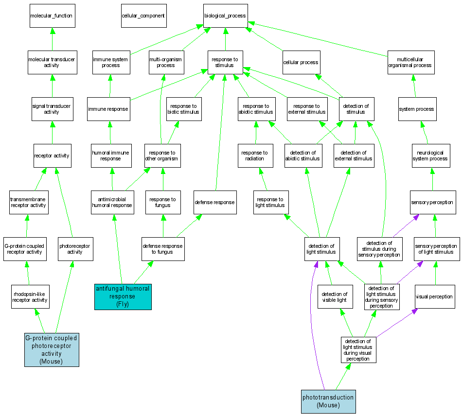
Compare GO annotations for TULP1 and its orthologs

A table of the annotations represented in this image is provided below.
CategoryIDTermDB ObjectEvidenceOrganismReference
Molecular FunctionGO:0008020G-protein coupled photoreceptor activity MGI:109571IMPMouseMGI:MGI:1352266|PMID:10607826
Biological ProcessGO:0019732antifungal humoral response FBgn0003882IMPFlyFB:FBrf0090665|PMID:8808632
Biological ProcessGO:0007602phototransduction MGI:109571IMPMouseMGI:MGI:1352266|PMID:10607826