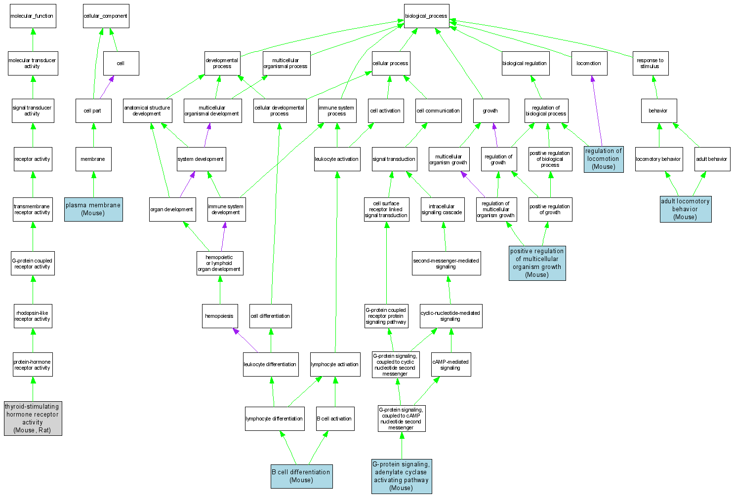
| Category | ID | Term | DB Object | Evidence | Organism | Reference |
| Molecular Function | GO:0004996 | thyroid-stimulating hormone receptor activity |
MGI:98849 | IDA | Mouse | MGI:MGI:74157|PMID:7789342 |
| Molecular Function | GO:0004996 | thyroid-stimulating hormone receptor activity |
MGI:98849 | IDA | Mouse | MGI:MGI:2137463|PMID:11440271 |
| Molecular Function | GO:0004996 | thyroid-stimulating hormone receptor activity |
RGD:3911 | IMP | Rat | RGD:729945|PMID:1696008 |
| Cellular Component | GO:0005886 | plasma membrane |
MGI:98849 | IDA | Mouse | MGI:MGI:74157|PMID:7789342 |
| Biological Process | GO:0008344 | adult locomotory behavior |
MGI:98849 | IMP | Mouse | MGI:MGI:2677535|PMID:11530227 |
| Biological Process | GO:0030183 | B cell differentiation |
MGI:98849 | IMP | Mouse | MGI:MGI:3640879|PMID:9300691 |
| Biological Process | GO:0007189 | G-protein signaling, adenylate cyclase activating pathway |
MGI:98849 | IDA | Mouse | MGI:MGI:2137463|PMID:11440271 |
| Biological Process | GO:0040018 | positive regulation of multicellular organism growth |
MGI:98849 | IMP | Mouse | MGI:MGI:2677535|PMID:11530227 |
| Biological Process | GO:0040012 | regulation of locomotion |
MGI:98849 | IMP | Mouse | MGI:MGI:2677535|PMID:11530227 |