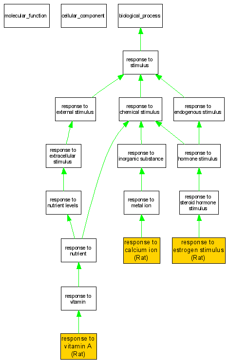
Compare GO annotations for TSHB and its orthologs

A table of the annotations represented in this image is provided below.
CategoryIDTermDB ObjectEvidenceOrganismReference
Biological ProcessGO:0051592response to calcium ion RGD:3910IEPRatRGD:1624158|PMID:9587629
Biological ProcessGO:0043627response to estrogen stimulus RGD:3910IEPRatRGD:1624126|PMID:16333760
Biological ProcessGO:0033189response to vitamin A RGD:3910IEPRatRGD:1624303|PMID:17311942