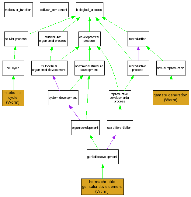
Compare GO annotations for TRPM6 and its orthologs

A table of the annotations represented in this image is provided below.
CategoryIDTermDB ObjectEvidenceOrganismReference
Biological ProcessGO:0007276gamete generation WBGene00001651IMPWormWB:WBPaper00006395|PMID:14551910
Biological ProcessGO:0040035hermaphrodite genitalia development WBGene00001651IMPWormWB:WBPaper00006395|PMID:14551910
Biological ProcessGO:0000278mitotic cell cycle WBGene00001651IMPWormWB:WBPaper00004647|PMID:11290424