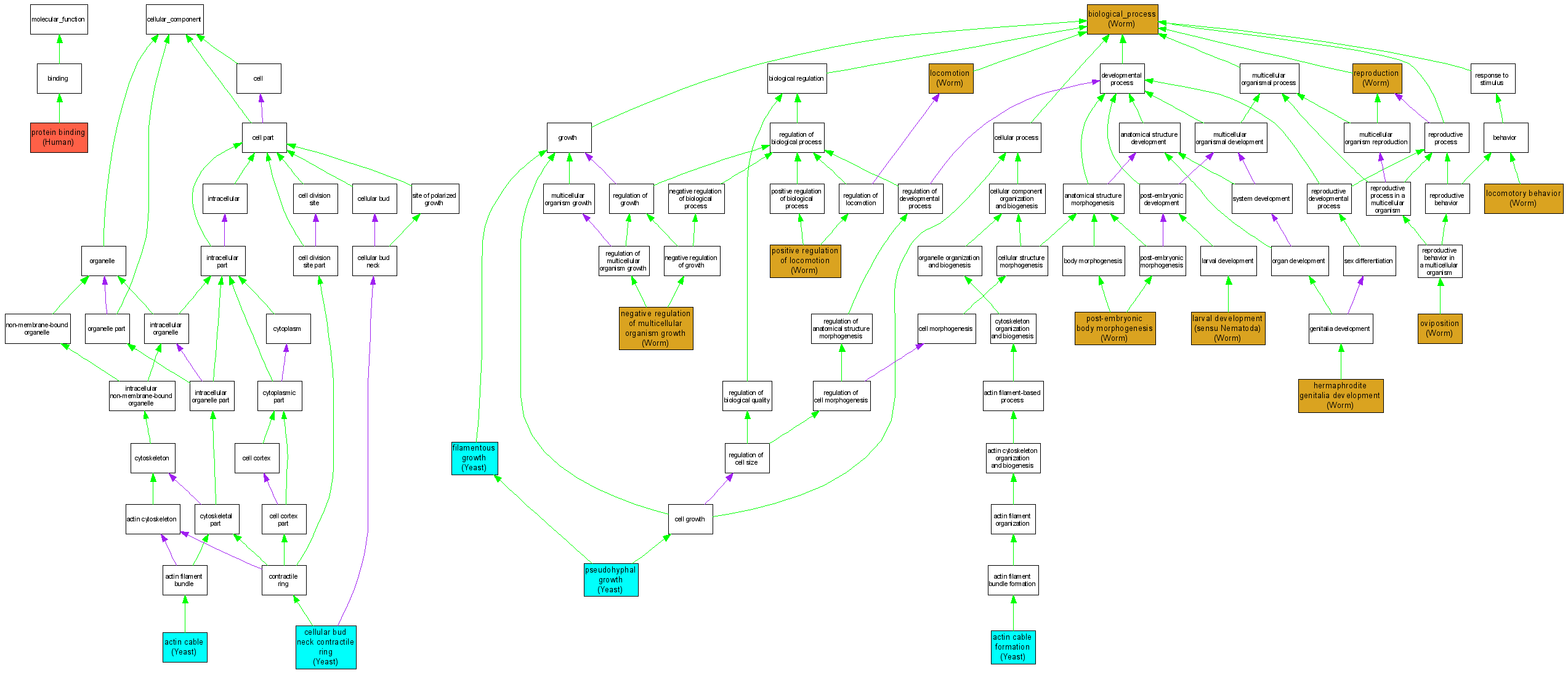
| Category | ID | Term | DB Object | Evidence | Organism | Reference |
| Molecular Function | GO:0005515 | protein binding |
P06753 | IPI | Human | PMID:17353931 |
| Cellular Component | GO:0030482 | actin cable |
S000005023 | IDA | Yeast | SGD_REF:S000055444|PMID:9864365 |
| Cellular Component | GO:0030482 | actin cable |
S000001400 | IDA | Yeast | SGD_REF:S000055444|PMID:9864365 |
| Cellular Component | GO:0000142 | cellular bud neck contractile ring |
S000005023 | IDA | Yeast | SGD_REF:S000055444|PMID:9864365 |
| Cellular Component | GO:0000142 | cellular bud neck contractile ring |
S000001400 | IDA | Yeast | SGD_REF:S000055444|PMID:9864365 |
| Biological Process | GO:0045011 | actin cable formation |
S000005023 | IGI | Yeast | SGD_REF:S000055444|PMID:9864365 |
| Biological Process | GO:0045011 | actin cable formation |
S000001400 | IGI | Yeast | SGD_REF:S000055444|PMID:9864365 |
| Biological Process | GO:0008150 | biological_process |
WBGene00002978 | IMP | Worm | WB:WBPaper00024497|PMID:15489339 |
| Biological Process | GO:0030447 | filamentous growth |
S000005023 | IMP | Yeast | SGD_REF:S000080384|PMID:15645503 |
| Biological Process | GO:0040035 | hermaphrodite genitalia development |
WBGene00002978 | IMP | Worm | WB:WBPaper00004944|PMID:11676537 |
| Biological Process | GO:0002119 | larval development (sensu Nematoda) |
WBGene00002978 | IMP | Worm | WB:WBPaper00024497|PMID:15489339 |
| Biological Process | GO:0040011 | locomotion |
WBGene00002978 | IMP | Worm | WB:WBPaper00005168|PMID:11901171 |
| Biological Process | GO:0007626 | locomotory behavior |
WBGene00002978 | IMP | Worm | WB:WBPaper00004944|PMID:11676537 |
| Biological Process | GO:0040015 | negative regulation of multicellular organism growth |
WBGene00002978 | IMP | Worm | WB:WBPaper00024497|PMID:15489339 |
| Biological Process | GO:0018991 | oviposition |
WBGene00002978 | IMP | Worm | WB:WBPaper00005168|PMID:11901171 |
| Biological Process | GO:0040017 | positive regulation of locomotion |
WBGene00002978 | IMP | Worm | WB:WBPaper00005168|PMID:11901171 |
| Biological Process | GO:0040032 | post-embryonic body morphogenesis |
WBGene00002978 | IMP | Worm | WB:WBPaper00024497|PMID:15489339 |
| Biological Process | GO:0040032 | post-embryonic body morphogenesis |
WBGene00002978 | IMP | Worm | WB:WBPaper00025227|PMID:15930100 |
| Biological Process | GO:0007124 | pseudohyphal growth |
S000005023 | IMP | Yeast | SGD_REF:S000042772|PMID:9055077 |
| Biological Process | GO:0000003 | reproduction |
WBGene00002978 | IMP | Worm | WB:WBPaper00024497|PMID:15489339 |