| Category | ID | Term | DB Object | Evidence | Organism | Reference |
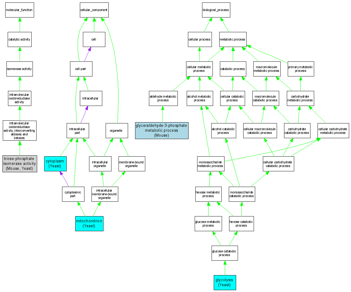
| Molecular Function | GO:0004807 | triose-phosphate isomerase activity |
MGI:98797 | IDA | Mouse | MGI:MGI:3054313|PMID:15155459 |
| Molecular Function | GO:0004807 | triose-phosphate isomerase activity |
MGI:98797 | IDA | Mouse | MGI:MGI:54423|PMID:204065 |
| Molecular Function | GO:0004807 | triose-phosphate isomerase activity |
S000002457 | IMP | Yeast | SGD_REF:S000049276|PMID:6759603 |
| Cellular Component | GO:0005737 | cytoplasm |
S000002457 | IDA | Yeast | SGD_REF:S000069459|PMID:11914276 |
| Cellular Component | GO:0005739 | mitochondrion |
S000002457 | IDA | Yeast | SGD_REF:S000118886|PMID:16962558 |
| Biological Process | GO:0019682 | glyceraldehyde-3-phosphate metabolic process |
MGI:98797 | IDA | Mouse | MGI:MGI:3054313|PMID:15155459 |
| Biological Process | GO:0006096 | glycolysis |
S000002457 | IMP | Yeast | SGD_REF:S000060352|PMID:11329176 |