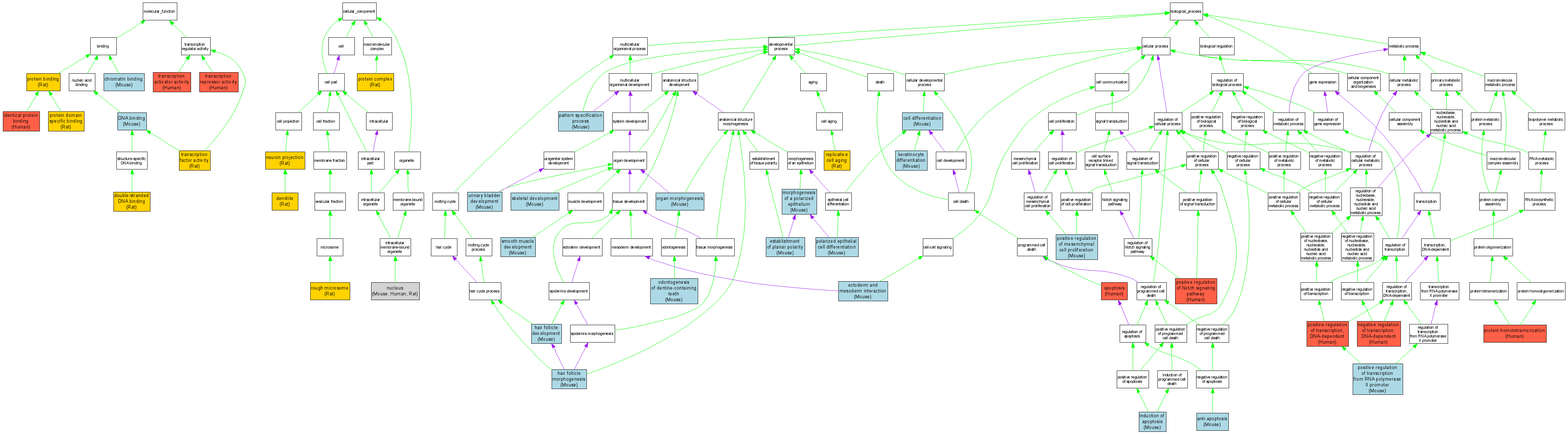
Compare GO annotations for TP73L and its orthologs

A table of the annotations represented in this image is provided below.
CategoryIDTermDB ObjectEvidenceOrganismReference
Molecular FunctionGO:0003682chromatin binding MGI:1330810IDAMouseMGI:MGI:3621088|PMID:16524929
Molecular FunctionGO:0003677DNA binding MGI:1330810IDAMouseMGI:MGI:3612630|PMID:16363065
Molecular FunctionGO:0003690double-stranded DNA binding RGD:620863IDARatRGD:1600401|PMID:11850815
Molecular FunctionGO:0042802identical protein binding Q9H3D4IPIHumanPMID:12446779
Molecular FunctionGO:0005515protein binding RGD:620863IPIRatRGD:1600401|PMID:11850815
Molecular FunctionGO:0019904protein domain specific binding RGD:620863IPIRatRGD:1625439|PMID:15623521
Molecular FunctionGO:0016563transcription activator activity Q9H3D4IDAHumanPMID:12446784
Molecular FunctionGO:0003700transcription factor activity RGD:620863IDARatRGD:634449|PMID:11470269
Molecular FunctionGO:0016564transcription repressor activity Q9H3D4IDAHumanPMID:12446784
Cellular ComponentGO:0030425dendrite RGD:620863IDARatRGD:1625439|PMID:15623521
Cellular ComponentGO:0043005neuron projection RGD:620863IDARatRGD:1625439|PMID:15623521
Cellular ComponentGO:0005634nucleus MGI:1330810IDAMouseMGI:MGI:3027687|PMID:14729569
Cellular ComponentGO:0005634nucleus MGI:1330810IDAMouseMGI:MGI:3513641|PMID:15585950
Cellular ComponentGO:0005634nucleus MGI:1330810IDAMouseMGI:MGI:3522396|PMID:15361520
Cellular ComponentGO:0005634nucleus Q9H3D4IDAHumanPMID:12446779
Cellular ComponentGO:0005634nucleus RGD:620863IDARatRGD:1600401|PMID:11850815
Cellular ComponentGO:0005634nucleus RGD:620863IDARatRGD:1625439|PMID:15623521
Cellular ComponentGO:0043234protein complex RGD:620863IDARatRGD:1625439|PMID:15623521
Cellular ComponentGO:0019718rough microsome RGD:620863IDARatRGD:1625439|PMID:15623521
Biological ProcessGO:0006916anti-apoptosis MGI:1330810IMPMouseMGI:MGI:3703103|PMID:17079275
Biological ProcessGO:0006915apoptosis Q9H3D4IDAHumanPMID:9774969
Biological ProcessGO:0030154cell differentiation MGI:1330810IMPMouseMGI:MGI:3487217|PMID:15371309
Biological ProcessGO:0007499ectoderm and mesoderm interaction MGI:1330810IMPMouseMGI:MGI:1335635|PMID:10227294
Biological ProcessGO:0001736establishment of planar polarity MGI:1330810IDAMouseMGI:MGI:3027687|PMID:14729569
Biological ProcessGO:0001942hair follicle development MGI:1330810IMPMouseMGI:MGI:3612725|PMID:16410075
Biological ProcessGO:0031069hair follicle morphogenesis MGI:1330810IMPMouseMGI:MGI:3621088|PMID:16524929
Biological ProcessGO:0006917induction of apoptosis MGI:1330810IDAMouseMGI:MGI:1289874|PMID:9774969
Biological ProcessGO:0030216keratinocyte differentiation MGI:1330810IDAMouseMGI:MGI:3027687|PMID:14729569
Biological ProcessGO:0001738morphogenesis of a polarized epithelium MGI:1330810IMPMouseMGI:MGI:3525891|PMID:15189821
Biological ProcessGO:0045892negative regulation of transcription, DNA-dependent Q9H3D4IDAHumanPMID:12446784
Biological ProcessGO:0042475odontogenesis of dentine-containing teeth MGI:1330810IMPMouseMGI:MGI:3612725|PMID:16410075
Biological ProcessGO:0042475odontogenesis of dentine-containing teeth MGI:1330810IMPMouseMGI:MGI:3621088|PMID:16524929
Biological ProcessGO:0009887organ morphogenesis MGI:1330810IMPMouseMGI:MGI:1335635|PMID:10227294
Biological ProcessGO:0007389pattern specification process MGI:1330810IMPMouseMGI:MGI:1335635|PMID:10227294
Biological ProcessGO:0030859polarized epithelial cell differentiation MGI:1330810IMPMouseMGI:MGI:3525891|PMID:15189821
Biological ProcessGO:0002053positive regulation of mesenchymal cell proliferation MGI:1330810IMPMouseMGI:MGI:3703103|PMID:17079275
Biological ProcessGO:0045747positive regulation of Notch signaling pathway Q9H3D4IDAHumanPMID:11641404
Biological ProcessGO:0045944positive regulation of transcription from RNA polymerase II promoter MGI:1330810IDAMouseMGI:MGI:1289874|PMID:9774969
Biological ProcessGO:0045893positive regulation of transcription, DNA-dependent Q9H3D4IDAHumanPMID:12446784
Biological ProcessGO:0051289protein homotetramerization Q9H3D4IPIHumanPMID:10373484
Biological ProcessGO:0001302replicative cell aging RGD:620863IMPRatRGD:1600401|PMID:11850815
Biological ProcessGO:0001501skeletal development MGI:1330810IMPMouseMGI:MGI:1335635|PMID:10227294
Biological ProcessGO:0048745smooth muscle development MGI:1330810IMPMouseMGI:MGI:3703103|PMID:17079275
Biological ProcessGO:0060157urinary bladder development MGI:1330810IMPMouseMGI:MGI:3703103|PMID:17079275