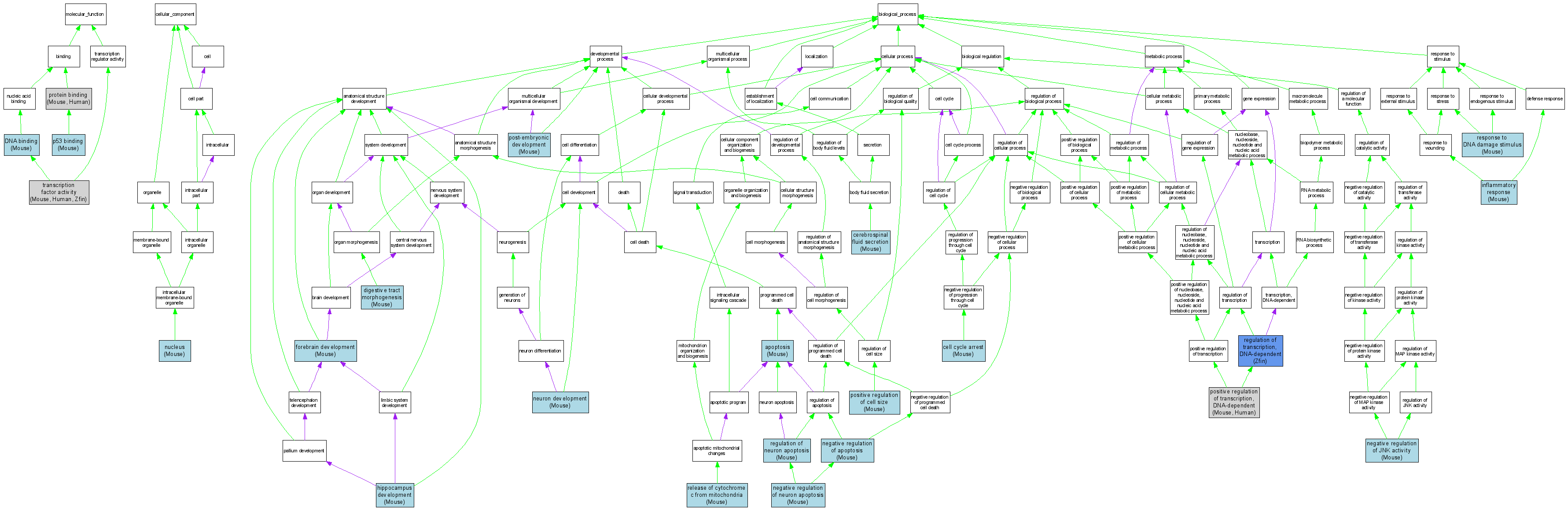
| Category | ID | Term | DB Object | Evidence | Organism | Reference |
| Molecular Function | GO:0003677 | DNA binding |
MGI:1336991 | IDA | Mouse | MGI:MGI:3612630|PMID:16363065 |
| Molecular Function | GO:0002039 | p53 binding |
MGI:1336991 | IPI | Mouse | MGI:MGI:1860990|PMID:10894779 |
| Molecular Function | GO:0005515 | protein binding |
MGI:1336991 | IPI | Mouse | MGI:MGI:3574697|PMID:15483136 |
| Molecular Function | GO:0005515 | protein binding |
O15350 | IPI | Human | PMID:10469568 |
| Molecular Function | GO:0005515 | protein binding |
O15350 | IPI | Human | PMID:14729977 |
| Molecular Function | GO:0005515 | protein binding |
O15350 | IPI | Human | PMID:11748232 |
| Molecular Function | GO:0003700 | transcription factor activity |
MGI:1336991 | IDA | Mouse | MGI:MGI:3612718|PMID:16044147 |
| Molecular Function | GO:0003700 | transcription factor activity |
O15350 | IDA | Human | PMID:15678106 |
| Molecular Function | GO:0003700 | transcription factor activity |
ZDB-GENE-030814-2 | IDA | Zfin | ZFIN:ZDB-PUB-041116-1|PMID:15541366 |
| Cellular Component | GO:0005634 | nucleus |
MGI:1336991 | IDA | Mouse | MGI:MGI:3574697|PMID:15483136 |
| Cellular Component | GO:0005634 | nucleus |
MGI:1336991 | IDA | Mouse | MGI:MGI:2679148|PMID:14555234 |
| Cellular Component | GO:0005634 | nucleus |
MGI:1336991 | IDA | Mouse | MGI:MGI:3530985|PMID:15525772 |
| Biological Process | GO:0006915 | apoptosis |
MGI:1336991 | IDA | Mouse | MGI:MGI:3612718|PMID:16044147 |
| Biological Process | GO:0007050 | cell cycle arrest |
MGI:1336991 | IDA | Mouse | MGI:MGI:3612718|PMID:16044147 |
| Biological Process | GO:0033326 | cerebrospinal fluid secretion |
MGI:1336991 | IMP | Mouse | MGI:MGI:1354064|PMID:10716451 |
| Biological Process | GO:0048546 | digestive tract morphogenesis |
MGI:1336991 | IMP | Mouse | MGI:MGI:1354064|PMID:10716451 |
| Biological Process | GO:0030900 | forebrain development |
MGI:1336991 | IMP | Mouse | MGI:MGI:3530985|PMID:15525772 |
| Biological Process | GO:0021766 | hippocampus development |
MGI:1336991 | IMP | Mouse | MGI:MGI:1354064|PMID:10716451 |
| Biological Process | GO:0006954 | inflammatory response |
MGI:1336991 | IMP | Mouse | MGI:MGI:1354064|PMID:10716451 |
| Biological Process | GO:0043066 | negative regulation of apoptosis |
MGI:1336991 | IDA | Mouse | MGI:MGI:3584078|PMID:15983387 |
| Biological Process | GO:0043508 | negative regulation of JNK activity |
MGI:1336991 | IDA | Mouse | MGI:MGI:3574697|PMID:15483136 |
| Biological Process | GO:0043524 | negative regulation of neuron apoptosis |
MGI:1336991 | IMP | Mouse | MGI:MGI:1860990|PMID:10894779 |
| Biological Process | GO:0043524 | negative regulation of neuron apoptosis |
MGI:1336991 | IDA | Mouse | MGI:MGI:1860990|PMID:10894779 |
| Biological Process | GO:0043524 | negative regulation of neuron apoptosis |
MGI:1336991 | IMP | Mouse | MGI:MGI:3574697|PMID:15483136 |
| Biological Process | GO:0043524 | negative regulation of neuron apoptosis |
MGI:1336991 | IMP | Mouse | MGI:MGI:3626124|PMID:12427836 |
| Biological Process | GO:0043524 | negative regulation of neuron apoptosis |
MGI:1336991 | IDA | Mouse | MGI:MGI:3626124|PMID:12427836 |
| Biological Process | GO:0048666 | neuron development |
MGI:1336991 | IMP | Mouse | MGI:MGI:3626124|PMID:12427836 |
| Biological Process | GO:0045793 | positive regulation of cell size |
MGI:1336991 | IMP | Mouse | MGI:MGI:3574697|PMID:15483136 |
| Biological Process | GO:0045793 | positive regulation of cell size |
MGI:1336991 | IMP | Mouse | MGI:MGI:3626124|PMID:12427836 |
| Biological Process | GO:0045893 | positive regulation of transcription, DNA-dependent |
MGI:1336991 | IDA | Mouse | MGI:MGI:3612718|PMID:16044147 |
| Biological Process | GO:0045893 | positive regulation of transcription, DNA-dependent |
O15350 | IDA | Human | PMID:15678106 |
| Biological Process | GO:0009791 | post-embryonic development |
MGI:1336991 | IMP | Mouse | MGI:MGI:1354064|PMID:10716451 |
| Biological Process | GO:0009791 | post-embryonic development |
MGI:1336991 | IMP | Mouse | MGI:MGI:3574697|PMID:15483136 |
| Biological Process | GO:0043523 | regulation of neuron apoptosis |
MGI:1336991 | IGI | Mouse | MGI:MGI:3574697|PMID:15483136 |
| Biological Process | GO:0006355 | regulation of transcription, DNA-dependent |
ZDB-GENE-030814-2 | IDA | Zfin | ZFIN:ZDB-PUB-041116-1|PMID:15541366 |
| Biological Process | GO:0001836 | release of cytochrome c from mitochondria |
MGI:1336991 | IDA | Mouse | MGI:MGI:3574697|PMID:15483136 |
| Biological Process | GO:0006974 | response to DNA damage stimulus |
MGI:1336991 | IMP | Mouse | MGI:MGI:3612718|PMID:16044147 |