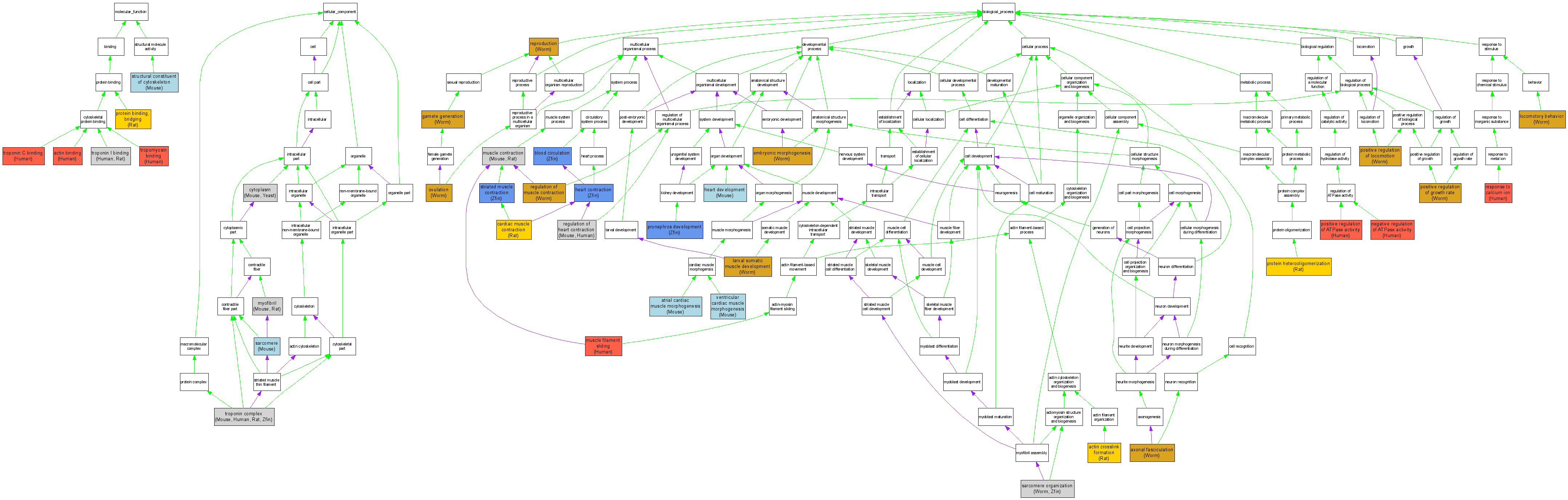
Compare GO annotations for TNNT2 and its orthologs

A table of the annotations represented in this image is provided below.
CategoryIDTermDB ObjectEvidenceOrganismReference
Molecular FunctionGO:0003779actin binding P45379IDAHumanPMID:8205619
Molecular FunctionGO:0030674protein binding, bridging RGD:3882IDARatRGD:1580456|PMID:16443664
Molecular FunctionGO:0005200structural constituent of cytoskeleton MGI:104597IDAMouseMGI:MGI:2675179|PMID:12832403
Molecular FunctionGO:0005523tropomyosin binding P45379IDAHumanPMID:10850966
Molecular FunctionGO:0030172troponin C binding P45379IPIHumanPMID:8205619
Molecular FunctionGO:0030172troponin C binding P45379IPIHumanPMID:15542288
Molecular FunctionGO:0031013troponin I binding P45379IPIHumanPMID:15542288
Molecular FunctionGO:0031013troponin I binding RGD:3882IPIRatRGD:1580426|PMID:12501194
Cellular ComponentGO:0005737cytoplasm MGI:104597IDAMouseMGI:MGI:3578095|PMID:15830381
Cellular ComponentGO:0005737cytoplasm S000000376IDAYeastSGD_REF:S000074185|PMID:14562095
Cellular ComponentGO:0030016myofibril MGI:104597IDAMouseMGI:MGI:1342889|PMID:10449439
Cellular ComponentGO:0030016myofibril RGD:3882IDARatRGD:1600178
Cellular ComponentGO:0030017sarcomere MGI:104597IDAMouseMGI:MGI:2665243|PMID:12738802
Cellular ComponentGO:0030017sarcomere MGI:104597IDAMouseMGI:MGI:3611718|PMID:16326803
Cellular ComponentGO:0005861troponin complex MGI:104597IDAMouseMGI:MGI:2675179|PMID:12832403
Cellular ComponentGO:0005861troponin complex P45379IDAHumanPMID:12186860
Cellular ComponentGO:0005861troponin complex RGD:3882IDARatRGD:1580426|PMID:12501194
Cellular ComponentGO:0005861troponin complex ZDB-GENE-000626-1IMPZfinZFIN:ZDB-PUB-020514-12|PMID:11967535
Biological ProcessGO:0051764actin crosslink formation RGD:3882IDARatRGD:1580456|PMID:16443664
Biological ProcessGO:0055009atrial cardiac muscle morphogenesis MGI:104597IMPMouseMGI:MGI:1342889|PMID:10449439
Biological ProcessGO:0007413axonal fasciculation WBGene00003495IMPWormWB:WBPaper00004661|PMID:11290717
Biological ProcessGO:0008015blood circulation ZDB-GENE-000626-1IMPZfinZFIN:ZDB-PUB-060616-30|PMID:16753140
Biological ProcessGO:0060048cardiac muscle contraction RGD:3882IDARatRGD:1600178
Biological ProcessGO:0048598embryonic morphogenesis WBGene00003495IMPWormWB:WBPaper00004661|PMID:11290717
Biological ProcessGO:0007276gamete generation WBGene00003495IMPWormWB:WBPaper00006395|PMID:14551910
Biological ProcessGO:0060047heart contraction ZDB-GENE-000626-1IMPZfinZFIN:ZDB-PUB-970210-25|PMID:9007249
Biological ProcessGO:0007507heart development MGI:104597IMPMouseMGI:MGI:1267151|PMID:9637714
Biological ProcessGO:0007526larval somatic muscle development WBGene00003495IMPWormWB:WBPaper00002414|PMID:8601585
Biological ProcessGO:0007626locomotory behavior WBGene00003495IMPWormWB:WBPaper00006395|PMID:14551910
Biological ProcessGO:0006936muscle contraction MGI:104597IDAMouseMGI:MGI:2675179|PMID:12832403
Biological ProcessGO:0006936muscle contraction RGD:3882IMPRatRGD:1580425|PMID:16644804
Biological ProcessGO:0030049muscle filament sliding P45379IDAHumanPMID:12186860
Biological ProcessGO:0030049muscle filament sliding P45379IDAHumanPMID:15923195
Biological ProcessGO:0032780negative regulation of ATPase activity P45379IDAHumanPMID:10850966
Biological ProcessGO:0030728ovulation WBGene00003495IMPWormWB:WBPaper00002414|PMID:8601585
Biological ProcessGO:0032781positive regulation of ATPase activity P45379IDAHumanPMID:10850966
Biological ProcessGO:0032781positive regulation of ATPase activity P45379IDAHumanPMID:12186860
Biological ProcessGO:0040010positive regulation of growth rate WBGene00003495IMPWormWB:WBPaper00006395|PMID:14551910
Biological ProcessGO:0040010positive regulation of growth rate WBGene00006587IMPWormWB:WBPaper00006395|PMID:14551910
Biological ProcessGO:0040017positive regulation of locomotion WBGene00006587IMPWormWB:WBPaper00006395|PMID:14551910
Biological ProcessGO:0048793pronephros development ZDB-GENE-000626-1IMPZfinZFIN:ZDB-PUB-060616-30|PMID:16753140
Biological ProcessGO:0051291protein heterooligomerization RGD:3882IPIRatRGD:1580426|PMID:12501194
Biological ProcessGO:0008016regulation of heart contraction MGI:104597IMPMouseMGI:MGI:1931973|PMID:11158969
Biological ProcessGO:0008016regulation of heart contraction MGI:104597IMPMouseMGI:MGI:3611718|PMID:16326803
Biological ProcessGO:0008016regulation of heart contraction P45379IMPHumanPMID:15542288
Biological ProcessGO:0006937regulation of muscle contraction RGD:3882IDARatRGD:1580456|PMID:16443664
Biological ProcessGO:0006937regulation of muscle contraction WBGene00003495IMPWormWB:WBPaper00003294|PMID:9832549
Biological ProcessGO:0000003reproduction WBGene00003495IMPWormWB:WBPaper00024497|PMID:15489339
Biological ProcessGO:0051592response to calcium ion P45379IMPHumanPMID:8205619
Biological ProcessGO:0045214sarcomere organization MGI:104597IMPMouseMGI:MGI:1342889|PMID:10449439
Biological ProcessGO:0045214sarcomere organization WBGene00003495IMPWormWB:WBPaper00002414|PMID:8601585
Biological ProcessGO:0045214sarcomere organization ZDB-GENE-000626-1IMPZfinZFIN:ZDB-PUB-020514-12|PMID:11967535
Biological ProcessGO:0006941striated muscle contraction ZDB-GENE-000626-1IMPZfinZFIN:ZDB-PUB-020514-12|PMID:11967535
Biological ProcessGO:0055010ventricular cardiac muscle morphogenesis MGI:104597IMPMouseMGI:MGI:3611718|PMID:16326803