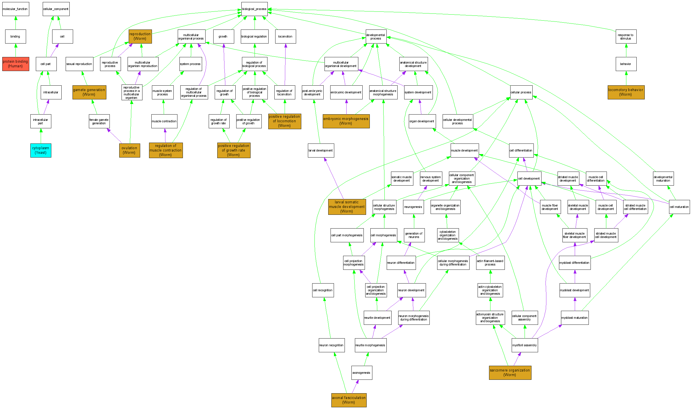
| Category | ID | Term | DB Object | Evidence | Organism | Reference |
| Molecular Function | GO:0005515 | protein binding |
P13805 | IPI | Human | PMID:15967462 |
| Cellular Component | GO:0005737 | cytoplasm |
S000000376 | IDA | Yeast | SGD_REF:S000074185|PMID:14562095 |
| Biological Process | GO:0007413 | axonal fasciculation |
WBGene00003495 | IMP | Worm | WB:WBPaper00004661|PMID:11290717 |
| Biological Process | GO:0048598 | embryonic morphogenesis |
WBGene00003495 | IMP | Worm | WB:WBPaper00004661|PMID:11290717 |
| Biological Process | GO:0007276 | gamete generation |
WBGene00003495 | IMP | Worm | WB:WBPaper00006395|PMID:14551910 |
| Biological Process | GO:0007526 | larval somatic muscle development |
WBGene00003495 | IMP | Worm | WB:WBPaper00002414|PMID:8601585 |
| Biological Process | GO:0007626 | locomotory behavior |
WBGene00003495 | IMP | Worm | WB:WBPaper00006395|PMID:14551910 |
| Biological Process | GO:0030728 | ovulation |
WBGene00003495 | IMP | Worm | WB:WBPaper00002414|PMID:8601585 |
| Biological Process | GO:0040010 | positive regulation of growth rate |
WBGene00003495 | IMP | Worm | WB:WBPaper00006395|PMID:14551910 |
| Biological Process | GO:0040010 | positive regulation of growth rate |
WBGene00006587 | IMP | Worm | WB:WBPaper00006395|PMID:14551910 |
| Biological Process | GO:0040017 | positive regulation of locomotion |
WBGene00006587 | IMP | Worm | WB:WBPaper00006395|PMID:14551910 |
| Biological Process | GO:0006937 | regulation of muscle contraction |
WBGene00003495 | IMP | Worm | WB:WBPaper00003294|PMID:9832549 |
| Biological Process | GO:0000003 | reproduction |
WBGene00003495 | IMP | Worm | WB:WBPaper00024497|PMID:15489339 |
| Biological Process | GO:0045214 | sarcomere organization |
WBGene00003495 | IMP | Worm | WB:WBPaper00002414|PMID:8601585 |