| Category | ID | Term | DB Object | Evidence | Organism | Reference |
|---|---|---|---|---|---|---|
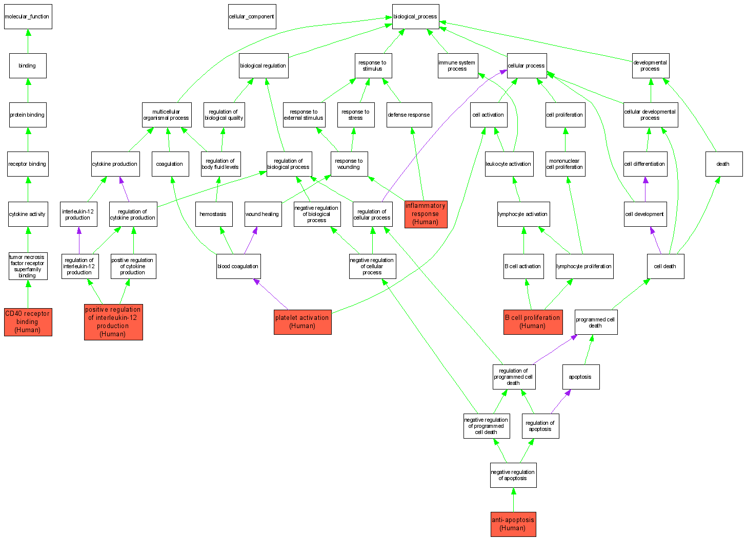
| Molecular Function | GO:0005174 | CD40 receptor binding | P29965 | IPI | Human | PMID:9468137 |
| Biological Process | GO:0006916 | anti-apoptosis | P29965 | IDA | Human | PMID:12697681 |
| Biological Process | GO:0042100 | B cell proliferation | P29965 | IDA | Human | PMID:8605945 |
| Biological Process | GO:0006954 | inflammatory response | P29965 | IDA | Human | PMID:9468137 |
| Biological Process | GO:0030168 | platelet activation | P29965 | IDA | Human | PMID:9468137 |
| Biological Process | GO:0032735 | positive regulation of interleukin-12 production | P29965 | IDA | Human | PMID:9922218 |