| Category | ID | Term | DB Object | Evidence | Organism | Reference |
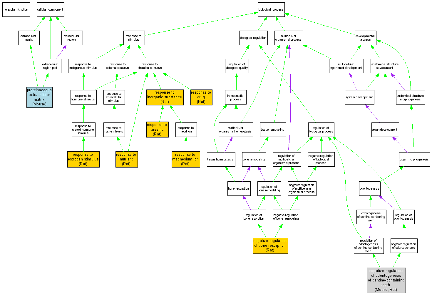
| Cellular Component | GO:0005578 | proteinaceous extracellular matrix |
MGI:109587 | IDA | Mouse | MGI:MGI:86995|PMID:9108485 |
| Biological Process | GO:0045779 | negative regulation of bone resorption |
RGD:619802 | IMP | Rat | RGD:730196|PMID:11839361 |
| Biological Process | GO:0045779 | negative regulation of bone resorption |
RGD:619802 | IDA | Rat | RGD:1624170|PMID:16912914 |
| Biological Process | GO:0042489 | negative regulation of odontogenesis of dentine-containing teeth |
MGI:109587 | IDA | Mouse | MGI:MGI:3032913|PMID:14981127 |
| Biological Process | GO:0042489 | negative regulation of odontogenesis of dentine-containing teeth |
RGD:619802 | IEP | Rat | RGD:1624174|PMID:16283633 |
| Biological Process | GO:0046685 | response to arsenic |
RGD:619802 | IEP | Rat | RGD:1624169|PMID:17190191 |
| Biological Process | GO:0042493 | response to drug |
RGD:619802 | IEP | Rat | RGD:1624171|PMID:16696922 |
| Biological Process | GO:0043627 | response to estrogen stimulus |
RGD:619802 | IEP | Rat | RGD:1624173|PMID:16624776 |
| Biological Process | GO:0010035 | response to inorganic substance |
RGD:619802 | IEP | Rat | RGD:1624169|PMID:17190191 |
| Biological Process | GO:0032026 | response to magnesium ion |
RGD:619802 | IEP | Rat | RGD:1624175|PMID:16162295 |
| Biological Process | GO:0007584 | response to nutrient |
RGD:619802 | IEP | Rat | RGD:1624172|PMID:16696921 |