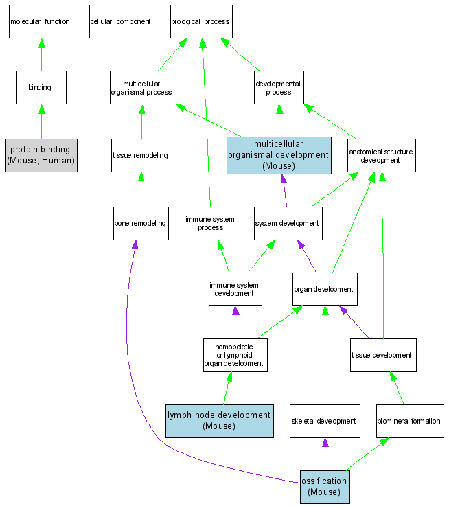
Compare GO annotations for TNFRSF11A and its orthologs

A table of the annotations represented in this image is provided below.
CategoryIDTermDB ObjectEvidenceOrganismReference
Molecular FunctionGO:0005515protein binding MGI:1314891IPIMouseMGI:MGI:3688344|PMID:15102471
Molecular FunctionGO:0005515protein binding Q9Y6Q6IPIHumanPMID:10075662
Biological ProcessGO:0048535lymph node development MGI:1314891IMPMouseMGI:MGI:1345929|PMID:10500098
Biological ProcessGO:0007275multicellular organismal development MGI:1314891IMPMouseMGI:MGI:1345929|PMID:10500098
Biological ProcessGO:0001503ossification MGI:1314891IMPMouseMGI:MGI:1345929|PMID:10500098