| Category | ID | Term | DB Object | Evidence | Organism | Reference |
|---|---|---|---|---|---|---|
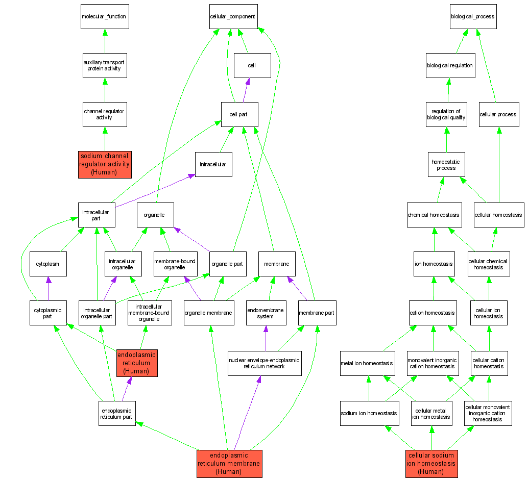
| Molecular Function | GO:0017080 | sodium channel regulator activity | P57727 | IDA | Human | PMID:12393794 |
| Cellular Component | GO:0005783 | endoplasmic reticulum | P57727 | IDA | Human | PMID:16780588 |
| Cellular Component | GO:0005789 | endoplasmic reticulum membrane | P57727 | IDA | Human | PMID:12393794 |
| Biological Process | GO:0006883 | cellular sodium ion homeostasis | P57727 | IDA | Human | PMID:12393794 |