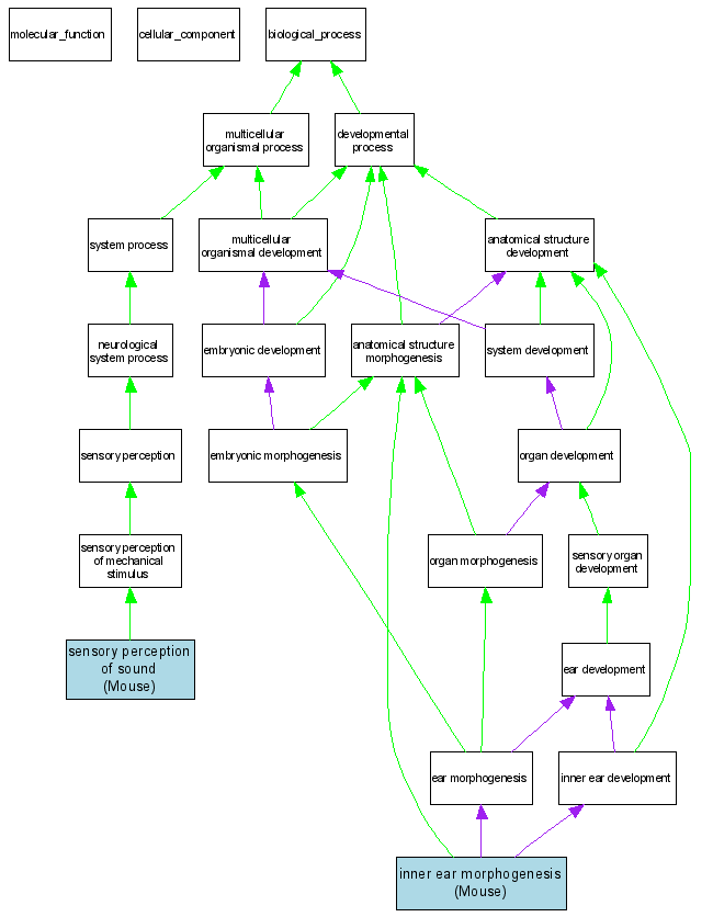
Compare GO annotations for TMIE and its orthologs

A table of the annotations represented in this image is provided below.
CategoryIDTermDB ObjectEvidenceOrganismReference
Biological ProcessGO:0042472inner ear morphogenesis MGI:2159400IMPMouseMGI:MGI:2183496|PMID:12140191
Biological ProcessGO:0007605sensory perception of sound MGI:2159400IMPMouseMGI:MGI:2183496|PMID:12140191