| Category | ID | Term | DB Object | Evidence | Organism | Reference |
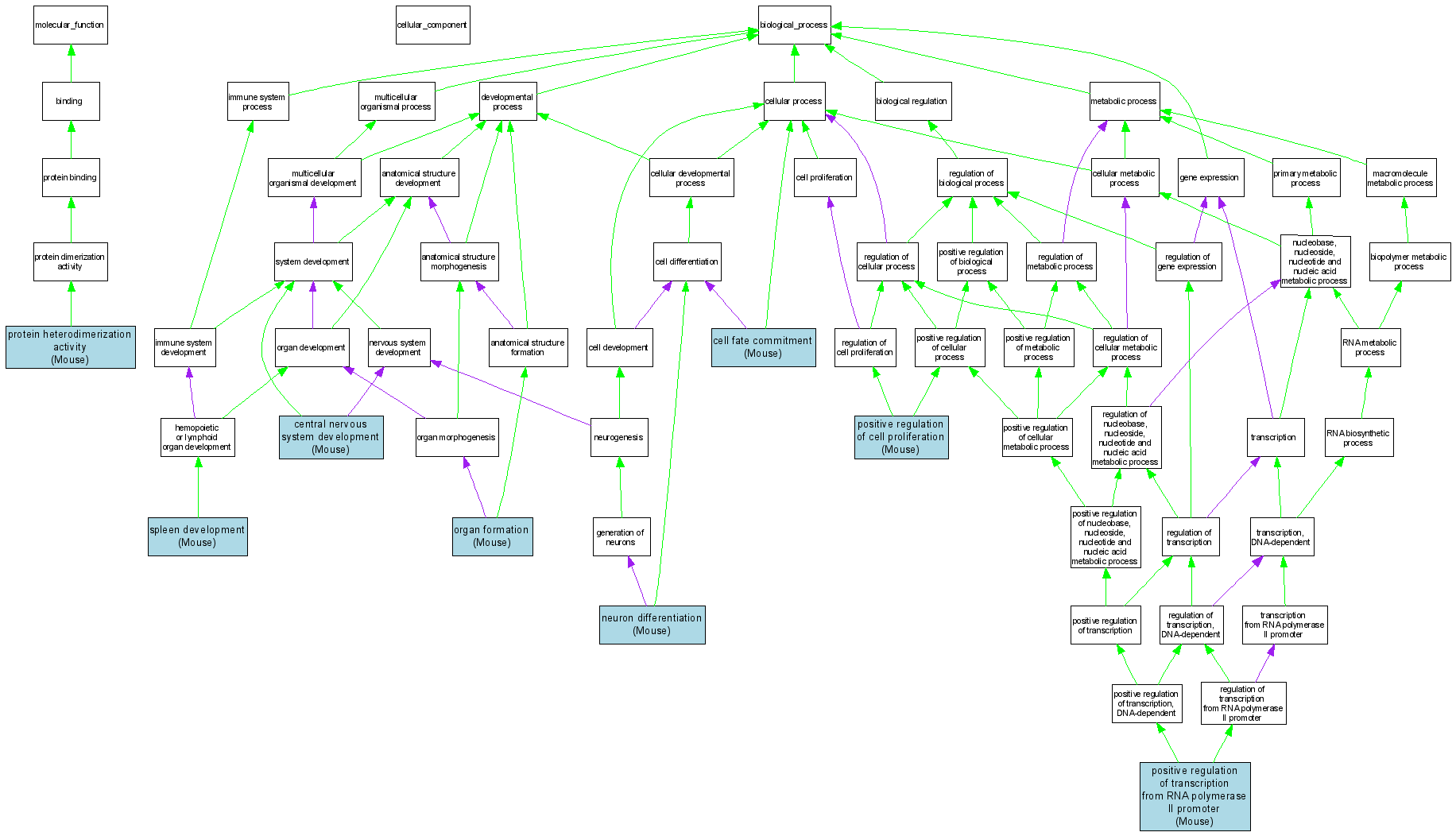
| Molecular Function | GO:0046982 | protein heterodimerization activity |
MGI:98769 | IPI | Mouse | MGI:MGI:3581070|PMID:15944191 |
| Biological Process | GO:0045165 | cell fate commitment |
MGI:98769 | IMP | Mouse | MGI:MGI:3621683|PMID:11356032 |
| Biological Process | GO:0007417 | central nervous system development |
MGI:98769 | IMP | Mouse | MGI:MGI:2179900|PMID:12023301 |
| Biological Process | GO:0030182 | neuron differentiation |
MGI:98769 | IMP | Mouse | MGI:MGI:2179900|PMID:12023301 |
| Biological Process | GO:0048645 | organ formation |
MGI:98769 | IMP | Mouse | MGI:MGI:3621683|PMID:11356032 |
| Biological Process | GO:0008284 | positive regulation of cell proliferation |
MGI:98769 | IMP | Mouse | MGI:MGI:3581070|PMID:15944191 |
| Biological Process | GO:0045944 | positive regulation of transcription from RNA polymerase II promoter |
MGI:98769 | IDA | Mouse | MGI:MGI:3581070|PMID:15944191 |
| Biological Process | GO:0048536 | spleen development |
MGI:98769 | IGI | Mouse | MGI:MGI:3581070|PMID:15944191 |
| Biological Process | GO:0048536 | spleen development |
MGI:98769 | IMP | Mouse | MGI:MGI:3621683|PMID:11356032 |