| Category | ID | Term | DB Object | Evidence | Organism | Reference |
|---|---|---|---|---|---|---|
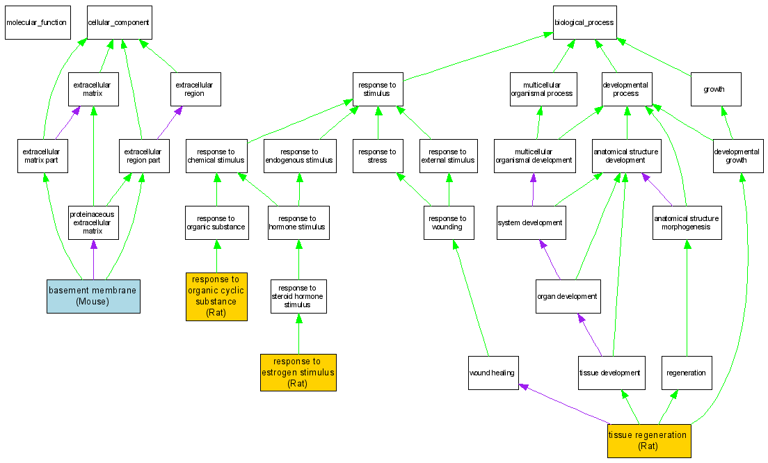
| Cellular Component | GO:0005604 | basement membrane | MGI:98754 | IDA | Mouse | MGI:MGI:2675517|PMID:12950084 |
| Biological Process | GO:0043627 | response to estrogen stimulus | RGD:3865 | IEP | Rat | RGD:1600156|PMID:15866537 |
| Biological Process | GO:0014070 | response to organic cyclic substance | RGD:3865 | IEP | Rat | RGD:1600156|PMID:15866537 |
| Biological Process | GO:0042246 | tissue regeneration | RGD:3865 | IEP | Rat | RGD:1600154|PMID:16683235 |