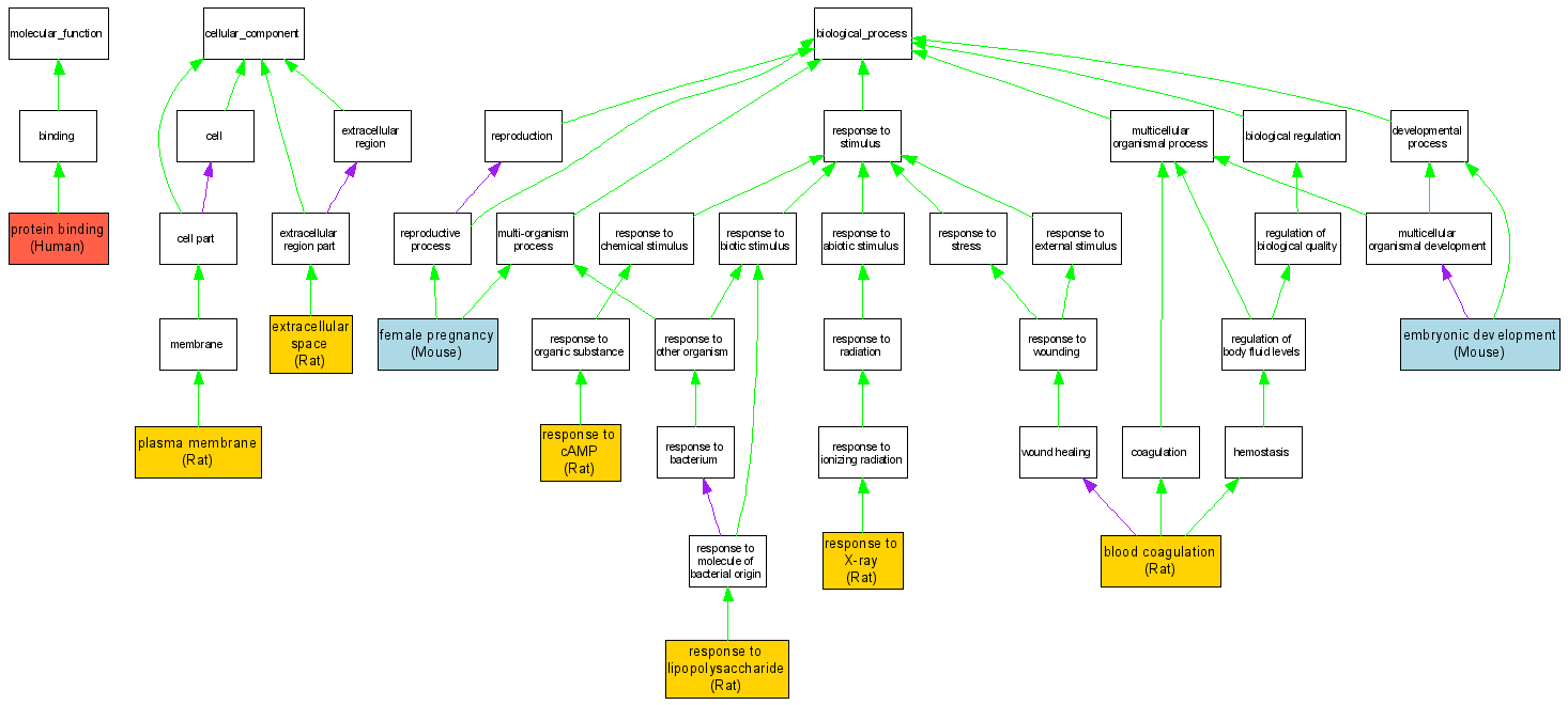
| Category | ID | Term | DB Object | Evidence | Organism | Reference |
| Molecular Function | GO:0005515 | protein binding |
P07204 | IPI | Human | PMID:14691232 |
| Cellular Component | GO:0005615 | extracellular space |
RGD:621299 | IDA | Rat | RGD:1601652|PMID:12611420 |
| Cellular Component | GO:0005886 | plasma membrane |
RGD:621299 | IDA | Rat | RGD:1580051|PMID:15034719 |
| Biological Process | GO:0007596 | blood coagulation |
RGD:621299 | IDA | Rat | RGD:634506|PMID:10231031 |
| Biological Process | GO:0009790 | embryonic development |
MGI:98736 | IMP | Mouse | MGI:MGI:70490|PMID:7846065 |
| Biological Process | GO:0007565 | female pregnancy |
MGI:98736 | IMP | Mouse | MGI:MGI:70490|PMID:7846065 |
| Biological Process | GO:0051591 | response to cAMP |
RGD:621299 | IEP | Rat | RGD:1601648|PMID:17090405 |
| Biological Process | GO:0032496 | response to lipopolysaccharide |
RGD:621299 | IEP | Rat | RGD:1601652|PMID:12611420 |
| Biological Process | GO:0010165 | response to X-ray |
RGD:621299 | IEP | Rat | RGD:634507|PMID:12057911 |