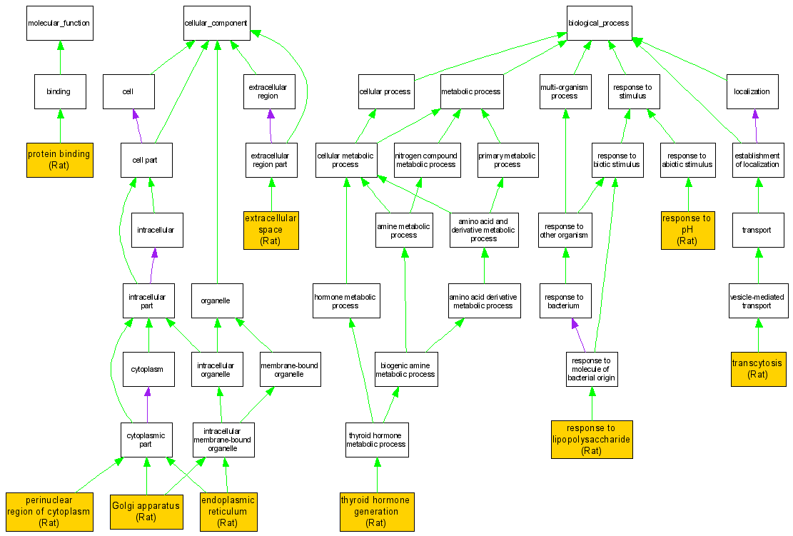
| Category | ID | Term | DB Object | Evidence | Organism | Reference |
| Molecular Function | GO:0005515 | protein binding |
RGD:3848 | IPI | Rat | RGD:728752|PMID:11884402 |
| Cellular Component | GO:0005783 | endoplasmic reticulum |
RGD:3848 | IDA | Rat | RGD:1600144|PMID:3305703 |
| Cellular Component | GO:0005615 | extracellular space |
RGD:3848 | IDA | Rat | RGD:1600146|PMID:16648292 |
| Cellular Component | GO:0005794 | Golgi apparatus |
RGD:3848 | IDA | Rat | RGD:1600144|PMID:3305703 |
| Cellular Component | GO:0048471 | perinuclear region of cytoplasm |
RGD:3848 | IDA | Rat | RGD:1600144|PMID:3305703 |
| Biological Process | GO:0032496 | response to lipopolysaccharide |
RGD:3848 | IEP | Rat | RGD:1600142|PMID:16627577 |
| Biological Process | GO:0009268 | response to pH |
RGD:3848 | IDA | Rat | RGD:1600143|PMID:12809172 |
| Biological Process | GO:0006590 | thyroid hormone generation |
RGD:3848 | IDA | Rat | RGD:1600150|PMID:3953233 |
| Biological Process | GO:0045056 | transcytosis |
RGD:3848 | IDA | Rat | RGD:1600143|PMID:12809172 |