| Category | ID | Term | DB Object | Evidence | Organism | Reference |
|---|---|---|---|---|---|---|
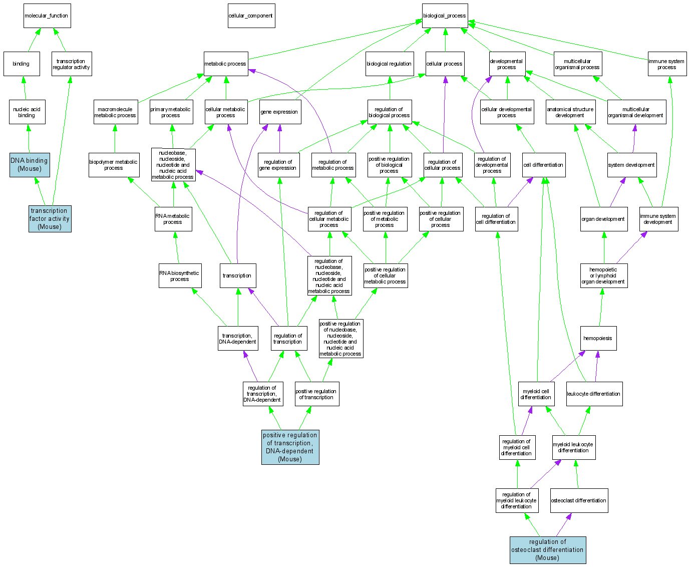
| Molecular Function | GO:0003677 | DNA binding | MGI:98511 | IDA | Mouse | MGI:MGI:3590422|PMID:15994295 |
| Molecular Function | GO:0003700 | transcription factor activity | MGI:98511 | IDA | Mouse | MGI:MGI:3590422|PMID:15994295 |
| Biological Process | GO:0045893 | positive regulation of transcription, DNA-dependent | MGI:98511 | IDA | Mouse | MGI:MGI:3590422|PMID:15994295 |
| Biological Process | GO:0045670 | regulation of osteoclast differentiation | MGI:98511 | IGI | Mouse | MGI:MGI:3041714|PMID:11930005 |