| Category | ID | Term | DB Object | Evidence | Organism | Reference |
|---|---|---|---|---|---|---|
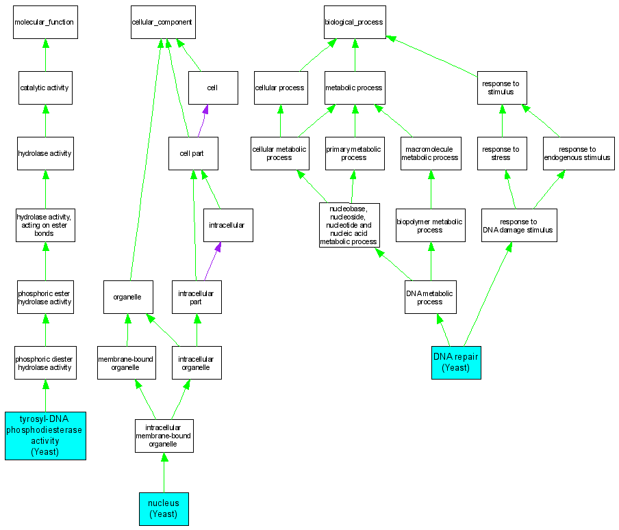
| Molecular Function | GO:0017005 | tyrosyl-DNA phosphodiesterase activity | S000000427 | IDA | Yeast | SGD_REF:S000064819|PMID:10521354 |
| Cellular Component | GO:0005634 | nucleus | S000000427 | IDA | Yeast | SGD_REF:S000071811|PMID:12206772 |
| Cellular Component | GO:0005634 | nucleus | S000000427 | IMP | Yeast | SGD_REF:S000064819|PMID:10521354 |
| Biological Process | GO:0006281 | DNA repair | S000000427 | IMP | Yeast | SGD_REF:S000064819|PMID:10521354 |