| Category | ID | Term | DB Object | Evidence | Organism | Reference |
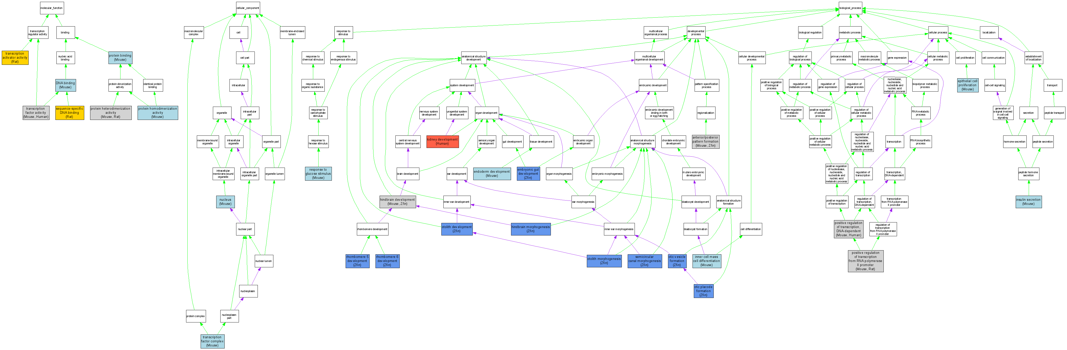
| Molecular Function | GO:0003677 | DNA binding |
MGI:98505 | IDA | Mouse | MGI:MGI:79079|PMID:1363228 |
| Molecular Function | GO:0003677 | DNA binding |
MGI:98505 | IDA | Mouse | MGI:MGI:79779|PMID:1673925 |
| Molecular Function | GO:0003677 | DNA binding |
MGI:98505 | IDA | Mouse | MGI:MGI:79778|PMID:2044952 |
| Molecular Function | GO:0003677 | DNA binding |
MGI:98505 | IDA | Mouse | MGI:MGI:3513590|PMID:15509593 |
| Molecular Function | GO:0003677 | DNA binding |
MGI:98505 | IDA | Mouse | MGI:MGI:3576958|PMID:15647252 |
| Molecular Function | GO:0003677 | DNA binding |
MGI:98505 | IDA | Mouse | MGI:MGI:2683811|PMID:14570708 |
| Molecular Function | GO:0003677 | DNA binding |
MGI:98505 | IDA | Mouse | MGI:MGI:3039054|PMID:15067314 |
| Molecular Function | GO:0003677 | DNA binding |
MGI:98505 | IDA | Mouse | MGI:MGI:3613360|PMID:16274963 |
| Molecular Function | GO:0003677 | DNA binding |
MGI:98505 | IDA | Mouse | MGI:MGI:79334|PMID:1685988 |
| Molecular Function | GO:0003677 | DNA binding |
MGI:98505 | IDA | Mouse | MGI:MGI:3654711|PMID:16912278 |
| Molecular Function | GO:0003677 | DNA binding |
MGI:98505 | IDA | Mouse | MGI:MGI:79113|PMID:8598044 |
| Molecular Function | GO:0005515 | protein binding |
MGI:98505 | IPI | Mouse | MGI:MGI:3576958|PMID:15647252 |
| Molecular Function | GO:0005515 | protein binding |
MGI:98505 | IPI | Mouse | MGI:MGI:3513590|PMID:15509593 |
| Molecular Function | GO:0005515 | protein binding |
MGI:98505 | IPI | Mouse | MGI:MGI:79113|PMID:8598044 |
| Molecular Function | GO:0046982 | protein heterodimerization activity |
MGI:98505 | IPI | Mouse | MGI:MGI:79779|PMID:1673925 |
| Molecular Function | GO:0046982 | protein heterodimerization activity |
MGI:98505 | IPI | Mouse | MGI:MGI:79778|PMID:2044952 |
| Molecular Function | GO:0046982 | protein heterodimerization activity |
MGI:98505 | IPI | Mouse | MGI:MGI:79334|PMID:1685988 |
| Molecular Function | GO:0046982 | protein heterodimerization activity |
RGD:3830 | IDA | Rat | RGD:729944|PMID:1673926 |
| Molecular Function | GO:0042803 | protein homodimerization activity |
MGI:98505 | IDA | Mouse | MGI:MGI:79079|PMID:1363228 |
| Molecular Function | GO:0042803 | protein homodimerization activity |
MGI:98505 | IPI | Mouse | MGI:MGI:79779|PMID:1673925 |
| Molecular Function | GO:0042803 | protein homodimerization activity |
MGI:98505 | IPI | Mouse | MGI:MGI:79778|PMID:2044952 |
| Molecular Function | GO:0042803 | protein homodimerization activity |
MGI:98505 | IPI | Mouse | MGI:MGI:3576958|PMID:15647252 |
| Molecular Function | GO:0042803 | protein homodimerization activity |
MGI:98505 | IPI | Mouse | MGI:MGI:79113|PMID:8598044 |
| Molecular Function | GO:0042803 | protein homodimerization activity |
MGI:98505 | IPI | Mouse | MGI:MGI:79334|PMID:1685988 |
| Molecular Function | GO:0043565 | sequence-specific DNA binding |
RGD:3830 | IDA | Rat | RGD:1599302|PMID:12860991 |
| Molecular Function | GO:0016563 | transcription activator activity |
RGD:3830 | IDA | Rat | RGD:1599302|PMID:12860991 |
| Molecular Function | GO:0003700 | transcription factor activity |
MGI:98505 | IDA | Mouse | MGI:MGI:3039054|PMID:15067314 |
| Molecular Function | GO:0003700 | transcription factor activity |
MGI:98505 | IDA | Mouse | MGI:MGI:79779|PMID:1673925 |
| Molecular Function | GO:0003700 | transcription factor activity |
MGI:98505 | IDA | Mouse | MGI:MGI:3513590|PMID:15509593 |
| Molecular Function | GO:0003700 | transcription factor activity |
MGI:98505 | IDA | Mouse | MGI:MGI:3613360|PMID:16274963 |
| Molecular Function | GO:0003700 | transcription factor activity |
MGI:98505 | IDA | Mouse | MGI:MGI:3576958|PMID:15647252 |
| Molecular Function | GO:0003700 | transcription factor activity |
P35680 | IDA | Human | PMID:16297991 |
| Cellular Component | GO:0005634 | nucleus |
MGI:98505 | IDA | Mouse | MGI:MGI:79079|PMID:1363228 |
| Cellular Component | GO:0005634 | nucleus |
MGI:98505 | IDA | Mouse | MGI:MGI:3653309|PMID:16880268 |
| Cellular Component | GO:0005634 | nucleus |
MGI:98505 | IDA | Mouse | MGI:MGI:79778|PMID:2044952 |
| Cellular Component | GO:0005634 | nucleus |
MGI:98505 | IDA | Mouse | MGI:MGI:3039054|PMID:15067314 |
| Cellular Component | GO:0005634 | nucleus |
MGI:98505 | IDA | Mouse | MGI:MGI:3521591|PMID:15280201 |
| Cellular Component | GO:0005634 | nucleus |
MGI:98505 | IDA | Mouse | MGI:MGI:79779|PMID:1673925 |
| Cellular Component | GO:0005634 | nucleus |
MGI:98505 | IDA | Mouse | MGI:MGI:3513590|PMID:15509593 |
| Cellular Component | GO:0005634 | nucleus |
MGI:98505 | IDA | Mouse | MGI:MGI:3576958|PMID:15647252 |
| Cellular Component | GO:0005634 | nucleus |
MGI:98505 | IDA | Mouse | MGI:MGI:79113|PMID:8598044 |
| Cellular Component | GO:0005634 | nucleus |
MGI:98505 | IDA | Mouse | MGI:MGI:79334|PMID:1685988 |
| Cellular Component | GO:0005634 | nucleus |
MGI:98505 | IDA | Mouse | MGI:MGI:3687090|PMID:14656222 |
| Cellular Component | GO:0005667 | transcription factor complex |
MGI:98505 | IPI | Mouse | MGI:MGI:2683811|PMID:14570708 |
| Biological Process | GO:0009952 | anterior/posterior pattern formation |
MGI:98505 | IMP | Mouse | MGI:MGI:3578600|PMID:15872003 |
| Biological Process | GO:0009952 | anterior/posterior pattern formation |
ZDB-GENE-020104-1 | IMP | Zfin | ZFIN:ZDB-PUB-030707-10|PMID:12835397 |
| Biological Process | GO:0009952 | anterior/posterior pattern formation |
ZDB-GENE-020104-1 | IGI | Zfin | ZFIN:ZDB-PUB-040908-10|PMID:15342476 |
| Biological Process | GO:0009952 | anterior/posterior pattern formation |
ZDB-GENE-020104-1 | IMP | Zfin | ZFIN:ZDB-PUB-040908-10|PMID:15342476 |
| Biological Process | GO:0048566 | embryonic gut development |
ZDB-GENE-020104-1 | IMP | Zfin | ZFIN:ZDB-PUB-011214-8|PMID:11731484 |
| Biological Process | GO:0007492 | endoderm development |
MGI:98505 | IMP | Mouse | MGI:MGI:1346633|PMID:10518495 |
| Biological Process | GO:0007492 | endoderm development |
MGI:98505 | IMP | Mouse | MGI:MGI:1346632|PMID:10518496 |
| Biological Process | GO:0050673 | epithelial cell proliferation |
MGI:98505 | IMP | Mouse | MGI:MGI:3576958|PMID:15647252 |
| Biological Process | GO:0030902 | hindbrain development |
MGI:98505 | IMP | Mouse | MGI:MGI:3578600|PMID:15872003 |
| Biological Process | GO:0030902 | hindbrain development |
ZDB-GENE-020104-1 | IMP | Zfin | ZFIN:ZDB-PUB-011214-8|PMID:11731484 |
| Biological Process | GO:0021575 | hindbrain morphogenesis |
ZDB-GENE-020104-1 | IMP | Zfin | ZFIN:ZDB-PUB-070614-8|PMID:17522161 |
| Biological Process | GO:0001826 | inner cell mass cell differentiation |
MGI:98505 | IMP | Mouse | MGI:MGI:1346632|PMID:10518496 |
| Biological Process | GO:0030073 | insulin secretion |
MGI:98505 | IMP | Mouse | MGI:MGI:3047439|PMID:15142986 |
| Biological Process | GO:0001822 | kidney development |
P35680 | IMP | Human | PMID:10720943 |
| Biological Process | GO:0043049 | otic placode formation |
ZDB-GENE-020104-1 | IMP | Zfin | ZFIN:ZDB-PUB-061227-15|PMID:17137573 |
| Biological Process | GO:0030916 | otic vesicle formation |
ZDB-GENE-020104-1 | IMP | Zfin | ZFIN:ZDB-PUB-061227-15|PMID:17137573 |
| Biological Process | GO:0030916 | otic vesicle formation |
ZDB-GENE-020104-1 | IMP | Zfin | ZFIN:ZDB-PUB-070614-8|PMID:17522161 |
| Biological Process | GO:0048840 | otolith development |
ZDB-GENE-020104-1 | IGI | Zfin | ZFIN:ZDB-PUB-070614-8|PMID:17522161 |
| Biological Process | GO:0032474 | otolith morphogenesis |
ZDB-GENE-020104-1 | IMP | Zfin | ZFIN:ZDB-PUB-061227-15|PMID:17137573 |
| Biological Process | GO:0045944 | positive regulation of transcription from RNA polymerase II promoter |
MGI:98505 | IDA | Mouse | MGI:MGI:3613360|PMID:16274963 |
| Biological Process | GO:0045944 | positive regulation of transcription from RNA polymerase II promoter |
RGD:3830 | IMP | Rat | RGD:729944|PMID:1673926 |
| Biological Process | GO:0045944 | positive regulation of transcription from RNA polymerase II promoter |
RGD:3830 | IDA | Rat | RGD:1599302|PMID:12860991 |
| Biological Process | GO:0045893 | positive regulation of transcription, DNA-dependent |
MGI:98505 | IDA | Mouse | MGI:MGI:79779|PMID:1673925 |
| Biological Process | GO:0045893 | positive regulation of transcription, DNA-dependent |
MGI:98505 | IDA | Mouse | MGI:MGI:3576958|PMID:15647252 |
| Biological Process | GO:0045893 | positive regulation of transcription, DNA-dependent |
MGI:98505 | IDA | Mouse | MGI:MGI:3513590|PMID:15509593 |
| Biological Process | GO:0045893 | positive regulation of transcription, DNA-dependent |
MGI:98505 | IDA | Mouse | MGI:MGI:3039054|PMID:15067314 |
| Biological Process | GO:0045893 | positive regulation of transcription, DNA-dependent |
P35680 | IDA | Human | PMID:16297991 |
| Biological Process | GO:0009749 | response to glucose stimulus |
MGI:98505 | IMP | Mouse | MGI:MGI:3047439|PMID:15142986 |
| Biological Process | GO:0021571 | rhombomere 5 development |
ZDB-GENE-020104-1 | IMP | Zfin | ZFIN:ZDB-PUB-030707-10|PMID:12835397 |
| Biological Process | GO:0021572 | rhombomere 6 development |
ZDB-GENE-020104-1 | IMP | Zfin | ZFIN:ZDB-PUB-030707-10|PMID:12835397 |
| Biological Process | GO:0048752 | semicircular canal morphogenesis |
ZDB-GENE-020104-1 | IMP | Zfin | ZFIN:ZDB-PUB-061227-15|PMID:17137573 |