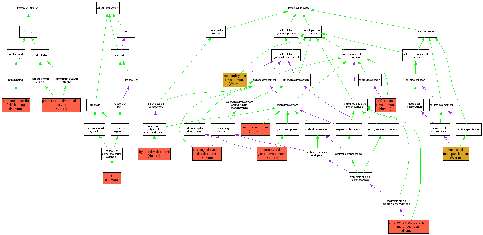
| Category | ID | Term | DB Object | Evidence | Organism | Reference |
| Molecular Function | GO:0042803 | protein homodimerization activity |
O43435 | IDA | Human | PMID:11111039 |
| Molecular Function | GO:0043565 | sequence-specific DNA binding |
O43435 | IDA | Human | PMID:11111039 |
| Cellular Component | GO:0005634 | nucleus |
O43435 | IDA | Human | PMID:15703190 |
| Biological Process | GO:0048703 | embryonic viscerocranium morphogenesis |
O43435 | IMP | Human | PMID:14585638 |
| Biological Process | GO:0007507 | heart development |
O43435 | IMP | Human | PMID:14585638 |
| Biological Process | GO:0042694 | muscle cell fate specification |
WBGene00003376 | IMP | Worm | WB:WBPaper00005080|PMID:11799068 |
| Biological Process | GO:0060017 | parathyroid gland development |
O43435 | IMP | Human | PMID:14585638 |
| Biological Process | GO:0060037 | pharyngeal system development |
O43435 | IMP | Human | PMID:14585638 |
| Biological Process | GO:0009791 | post-embryonic development |
WBGene00003376 | IMP | Worm | WB:WBPaper00005080|PMID:11799068 |
| Biological Process | GO:0060023 | soft palate development |
O43435 | IMP | Human | PMID:14585638 |
| Biological Process | GO:0048538 | thymus development |
O43435 | IMP | Human | PMID:14585638 |