| Category | ID | Term | DB Object | Evidence | Organism | Reference |
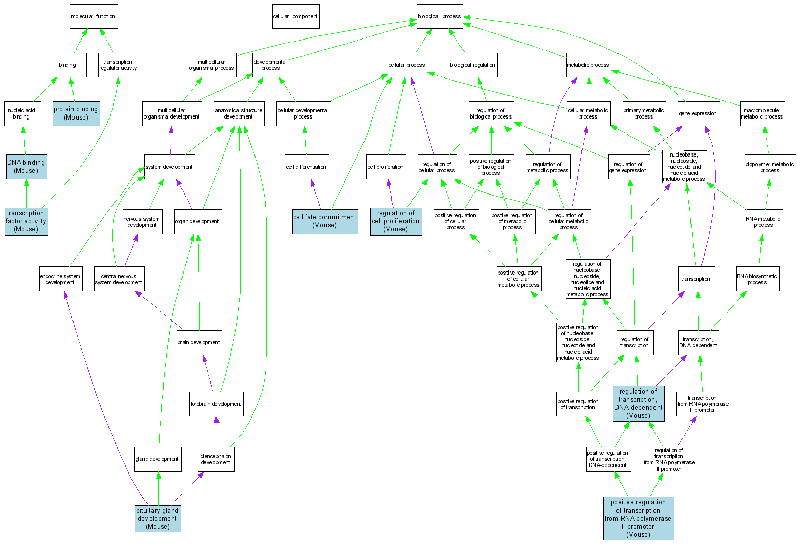
| Molecular Function | GO:0003677 | DNA binding |
MGI:1891158 | IDA | Mouse | MGI:MGI:2653675|PMID:12651892 |
| Molecular Function | GO:0003677 | DNA binding |
MGI:1891158 | IMP | Mouse | MGI:MGI:2137424|PMID:11447259 |
| Molecular Function | GO:0005515 | protein binding |
MGI:1891158 | IPI | Mouse | MGI:MGI:2653675|PMID:12651892 |
| Molecular Function | GO:0003700 | transcription factor activity |
MGI:1891158 | IDA | Mouse | MGI:MGI:2137424|PMID:11447259 |
| Biological Process | GO:0045165 | cell fate commitment |
MGI:1891158 | IMP | Mouse | MGI:MGI:2653675|PMID:12651892 |
| Biological Process | GO:0021983 | pituitary gland development |
MGI:1891158 | IMP | Mouse | MGI:MGI:2137424|PMID:11447259 |
| Biological Process | GO:0045944 | positive regulation of transcription from RNA polymerase II promoter |
MGI:1891158 | IDA | Mouse | MGI:MGI:2137424|PMID:11447259 |
| Biological Process | GO:0045944 | positive regulation of transcription from RNA polymerase II promoter |
MGI:1891158 | IGI | Mouse | MGI:MGI:2137424|PMID:11447259 |
| Biological Process | GO:0042127 | regulation of cell proliferation |
MGI:1891158 | IMP | Mouse | MGI:MGI:2137424|PMID:11447259 |
| Biological Process | GO:0006355 | regulation of transcription, DNA-dependent |
MGI:1891158 | IDA | Mouse | MGI:MGI:2653675|PMID:12651892 |