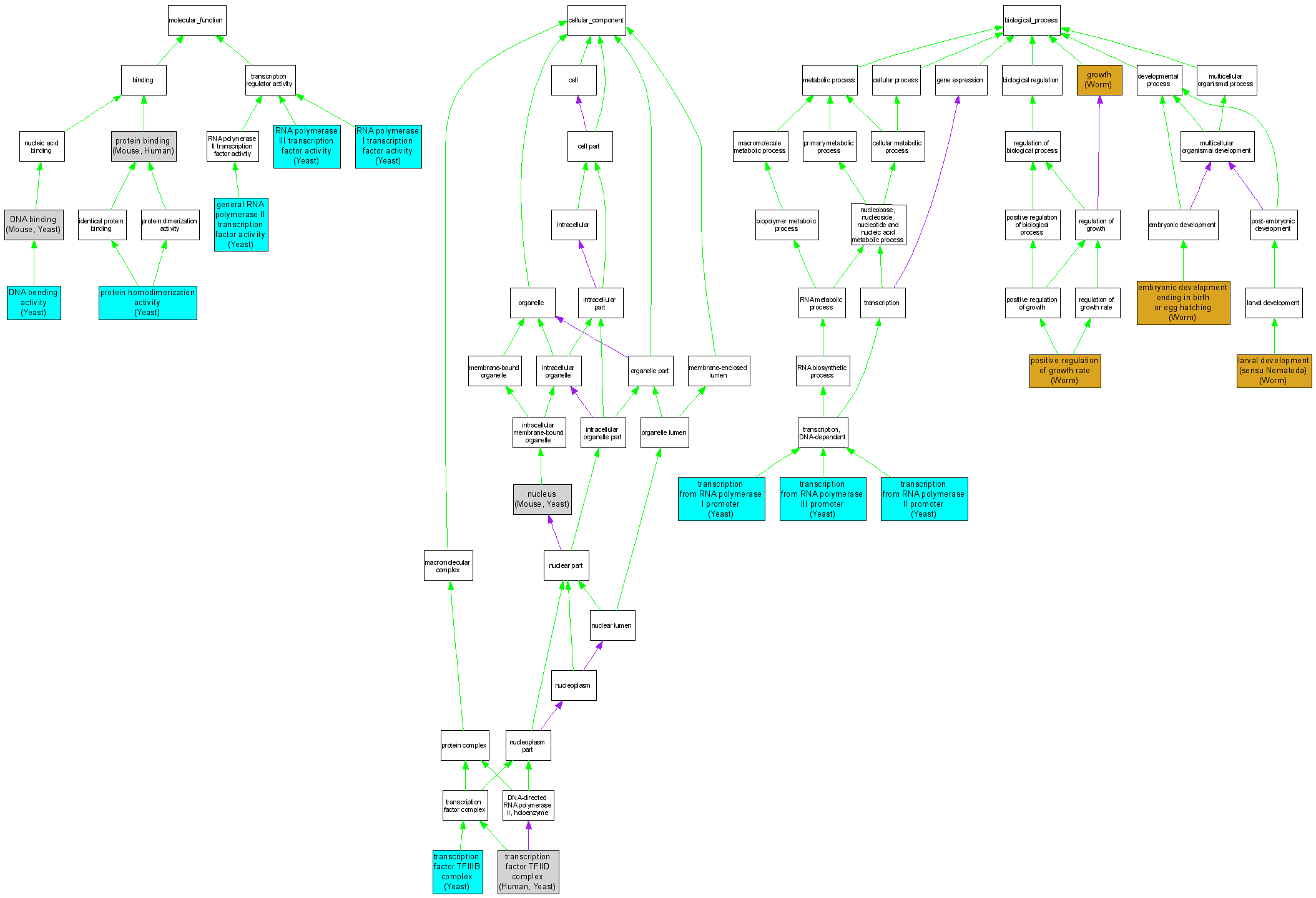
| Category | ID | Term | DB Object | Evidence | Organism | Reference |
| Molecular Function | GO:0008301 | DNA bending activity |
S000000950 | IDA | Yeast | SGD_REF:S000043192|PMID:8413604 |
| Molecular Function | GO:0003677 | DNA binding |
MGI:101838 | IDA | Mouse | MGI:MGI:3525928|PMID:15601870 |
| Molecular Function | GO:0003677 | DNA binding |
S000000950 | IPI | Yeast | SGD_REF:S000055990|PMID:7723829 |
| Molecular Function | GO:0016251 | general RNA polymerase II transcription factor activity |
S000000950 | IMP | Yeast | SGD_REF:S000055819|PMID:1586947 |
| Molecular Function | GO:0005515 | protein binding |
MGI:101838 | IPI | Mouse | MGI:MGI:1202493|PMID:9524124 |
| Molecular Function | GO:0005515 | protein binding |
P20226 | IPI | Human | PMID:12217962 |
| Molecular Function | GO:0005515 | protein binding |
P20226 | IPI | Human | PMID:9748258 |
| Molecular Function | GO:0005515 | protein binding |
P20226 | IPI | Human | PMID:9045704 |
| Molecular Function | GO:0005515 | protein binding |
P20226 | IPI | Human | PMID:8006019 |
| Molecular Function | GO:0005515 | protein binding |
P20226 | IPI | Human | PMID:7680771 |
| Molecular Function | GO:0005515 | protein binding |
P20226 | IPI | Human | PMID:10391676 |
| Molecular Function | GO:0005515 | protein binding |
P20226 | IPI | Human | PMID:12040021 |
| Molecular Function | GO:0005515 | protein binding |
P20226 | IPI | Human | PMID:1465435 |
| Molecular Function | GO:0042803 | protein homodimerization activity |
S000000950 | IMP | Yeast | SGD_REF:S000041700|PMID:10394360 |
| Molecular Function | GO:0003701 | RNA polymerase I transcription factor activity |
S000000950 | IMP | Yeast | SGD_REF:S000055819|PMID:1586947 |
| Molecular Function | GO:0003709 | RNA polymerase III transcription factor activity |
S000000950 | IMP | Yeast | SGD_REF:S000055819|PMID:1586947 |
| Cellular Component | GO:0005634 | nucleus |
MGI:101838 | IDA | Mouse | MGI:MGI:2159505|PMID:11861477 |
| Cellular Component | GO:0005634 | nucleus |
MGI:101838 | IDA | Mouse | MGI:MGI:2450488|PMID:12471023 |
| Cellular Component | GO:0005634 | nucleus |
S000000950 | IDA | Yeast | SGD_REF:S000065234|PMID:9818719 |
| Cellular Component | GO:0005669 | transcription factor TFIID complex |
P20226 | IDA | Human | PMID:14580349 |
| Cellular Component | GO:0005669 | transcription factor TFIID complex |
S000000950 | IDA | Yeast | SGD_REF:S000079756|PMID:15448131 |
| Cellular Component | GO:0000126 | transcription factor TFIIIB complex |
S000000950 | IDA | Yeast | SGD_REF:S000041451|PMID:1458536 |
| Biological Process | GO:0009792 | embryonic development ending in birth or egg hatching |
WBGene00006542 | IMP | Worm | WB:WBPaper00004403|PMID:11099034 |
| Biological Process | GO:0009792 | embryonic development ending in birth or egg hatching |
WBGene00006542 | IMP | Worm | WB:WBPaper00005654|PMID:12529635 |
| Biological Process | GO:0009792 | embryonic development ending in birth or egg hatching |
WBGene00006542 | IMP | Worm | WB:WBPaper00025054|PMID:15791247 |
| Biological Process | GO:0040007 | growth |
WBGene00006542 | IMP | Worm | WB:WBPaper00006395|PMID:14551910 |
| Biological Process | GO:0002119 | larval development (sensu Nematoda) |
WBGene00006542 | IMP | Worm | WB:WBPaper00006395|PMID:14551910 |
| Biological Process | GO:0040010 | positive regulation of growth rate |
WBGene00006542 | IMP | Worm | WB:WBPaper00005654|PMID:12529635 |
| Biological Process | GO:0006360 | transcription from RNA polymerase I promoter |
S000000950 | IMP | Yeast | SGD_REF:S000055819|PMID:1586947 |
| Biological Process | GO:0006366 | transcription from RNA polymerase II promoter |
S000000950 | IMP | Yeast | SGD_REF:S000055819|PMID:1586947 |
| Biological Process | GO:0006383 | transcription from RNA polymerase III promoter |
S000000950 | IMP | Yeast | SGD_REF:S000055819|PMID:1586947 |