| Category | ID | Term | DB Object | Evidence | Organism | Reference |
|---|---|---|---|---|---|---|
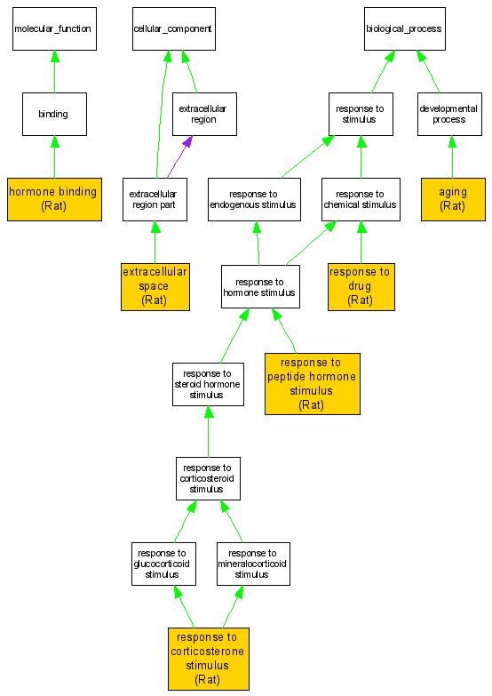
| Molecular Function | GO:0042562 | hormone binding | RGD:619833 | IDA | Rat | RGD:1600135|PMID:1520259 |
| Cellular Component | GO:0005615 | extracellular space | RGD:619833 | IDA | Rat | RGD:1600135|PMID:1520259 |
| Biological Process | GO:0007568 | aging | RGD:619833 | IEP | Rat | RGD:1600136|PMID:1907201 |
| Biological Process | GO:0051412 | response to corticosterone stimulus | RGD:619833 | IEP | Rat | RGD:1600134|PMID:8365361 |
| Biological Process | GO:0042493 | response to drug | RGD:619833 | IDA | Rat | RGD:1600140|PMID:2495002 |
| Biological Process | GO:0043434 | response to peptide hormone stimulus | RGD:619833 | IEP | Rat | RGD:735234|PMID:7964287 |