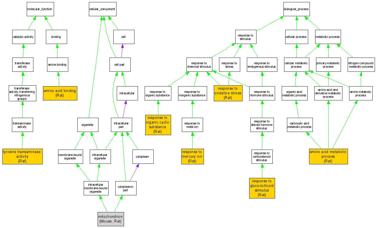
| Category | ID | Term | DB Object | Evidence | Organism | Reference |
| Molecular Function | GO:0016597 | amino acid binding |
RGD:3820 | IDA | Rat | RGD:1582407|PMID:12717026 |
| Molecular Function | GO:0004838 | tyrosine transaminase activity |
RGD:3820 | IDA | Rat | RGD:1582407|PMID:12717026 |
| Cellular Component | GO:0005739 | mitochondrion |
MGI:98487 | IDA | Mouse | MGI:MGI:2682130|PMID:14651853 |
| Cellular Component | GO:0005739 | mitochondrion |
RGD:3820 | IDA | Rat | RGD:1600132|PMID:4390541 |
| Biological Process | GO:0006520 | amino acid metabolic process |
RGD:3820 | IDA | Rat | RGD:1582407|PMID:12717026 |
| Biological Process | GO:0051384 | response to glucocorticoid stimulus |
RGD:3820 | IDA | Rat | RGD:1600129|PMID:16307467 |
| Biological Process | GO:0046689 | response to mercury ion |
RGD:3820 | IDA | Rat | RGD:1600129|PMID:16307467 |
| Biological Process | GO:0014070 | response to organic cyclic substance |
RGD:3820 | IDA | Rat | RGD:1600130|PMID:15755314 |
| Biological Process | GO:0006979 | response to oxidative stress |
RGD:3820 | IDA | Rat | RGD:1600127|PMID:16335249 |