| Category | ID | Term | DB Object | Evidence | Organism | Reference |
|---|---|---|---|---|---|---|
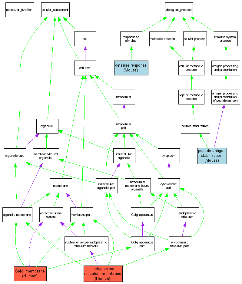
| Cellular Component | GO:0005789 | endoplasmic reticulum membrane | O15533 | IDA | Human | PMID:11884415 |
| Cellular Component | GO:0000139 | Golgi membrane | O15533 | IDA | Human | PMID:11884415 |
| Biological Process | GO:0006952 | defense response | MGI:1201689 | IMP | Mouse | MGI:MGI:1888829|PMID:10981964 |
| Biological Process | GO:0050823 | peptide antigen stabilization | MGI:1201689 | IMP | Mouse | MGI:MGI:3687922|PMID:12594855 |