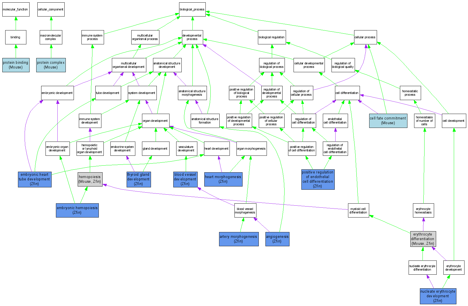
| Category | ID | Term | DB Object | Evidence | Organism | Reference |
| Molecular Function | GO:0005515 | protein binding |
MGI:98480 | IPI | Mouse | MGI:MGI:3027420|PMID:14729962 |
| Cellular Component | GO:0043234 | protein complex |
MGI:98480 | IPI | Mouse | MGI:MGI:3700453|PMID:9391090 |
| Biological Process | GO:0001525 | angiogenesis |
ZDB-GENE-980526-501 | IMP | Zfin | ZFIN:ZDB-PUB-041228-21|PMID:15617691 |
| Biological Process | GO:0048844 | artery morphogenesis |
ZDB-GENE-980526-501 | IMP | Zfin | ZFIN:ZDB-PUB-070828-1 |
| Biological Process | GO:0001568 | blood vessel development |
ZDB-GENE-980526-501 | IMP | Zfin | ZFIN:ZDB-PUB-050113-4|PMID:15644413 |
| Biological Process | GO:0001568 | blood vessel development |
ZDB-GENE-980526-501 | IMP | Zfin | ZFIN:ZDB-PUB-060921-14|PMID:16968815 |
| Biological Process | GO:0045165 | cell fate commitment |
MGI:98480 | IMP | Mouse | MGI:MGI:2450018|PMID:12569129 |
| Biological Process | GO:0035050 | embryonic heart tube development |
ZDB-GENE-980526-501 | IMP | Zfin | ZFIN:ZDB-PUB-070828-1 |
| Biological Process | GO:0035162 | embryonic hemopoiesis |
ZDB-GENE-980526-501 | IMP | Zfin | ZFIN:ZDB-PUB-050113-4|PMID:15644413 |
| Biological Process | GO:0035162 | embryonic hemopoiesis |
ZDB-GENE-980526-501 | IMP | Zfin | ZFIN:ZDB-PUB-060616-30|PMID:16753140 |
| Biological Process | GO:0030218 | erythrocyte differentiation |
MGI:98480 | IDA | Mouse | MGI:MGI:2153445|PMID:11731461 |
| Biological Process | GO:0030218 | erythrocyte differentiation |
MGI:98480 | IMP | Mouse | MGI:MGI:2153445|PMID:11731461 |
| Biological Process | GO:0030218 | erythrocyte differentiation |
ZDB-GENE-980526-501 | IGI | Zfin | ZFIN:ZDB-PUB-031111-7|PMID:14602685 |
| Biological Process | GO:0003007 | heart morphogenesis |
ZDB-GENE-980526-501 | IGI | Zfin | ZFIN:ZDB-PUB-070813-11|PMID:17681136 |
| Biological Process | GO:0030097 | hemopoiesis |
MGI:98480 | IDA | Mouse | MGI:MGI:2447263|PMID:12485991 |
| Biological Process | GO:0030097 | hemopoiesis |
ZDB-GENE-980526-501 | IMP | Zfin | ZFIN:ZDB-PUB-031111-7|PMID:14602685 |
| Biological Process | GO:0030097 | hemopoiesis |
ZDB-GENE-980526-501 | IMP | Zfin | ZFIN:ZDB-PUB-041228-21|PMID:15617691 |
| Biological Process | GO:0030097 | hemopoiesis |
ZDB-GENE-980526-501 | IGI | Zfin | ZFIN:ZDB-PUB-980415-5|PMID:9499398 |
| Biological Process | GO:0030097 | hemopoiesis |
ZDB-GENE-980526-501 | IDA | Zfin | ZFIN:ZDB-PUB-060323-10|PMID:16532340 |
| Biological Process | GO:0030097 | hemopoiesis |
ZDB-GENE-980526-501 | IMP | Zfin | ZFIN:ZDB-PUB-980820-1|PMID:9670018 |
| Biological Process | GO:0048823 | nucleate erythrocyte development |
ZDB-GENE-980526-501 | IMP | Zfin | ZFIN:ZDB-PUB-070504-27|PMID:17472439 |
| Biological Process | GO:0045603 | positive regulation of endothelial cell differentiation |
ZDB-GENE-980526-501 | IGI | Zfin | ZFIN:ZDB-PUB-980415-5|PMID:9499398 |
| Biological Process | GO:0045603 | positive regulation of endothelial cell differentiation |
ZDB-GENE-980526-501 | IMP | Zfin | ZFIN:ZDB-PUB-980820-1|PMID:9670018 |
| Biological Process | GO:0030878 | thyroid gland development |
ZDB-GENE-980526-501 | IMP | Zfin | ZFIN:ZDB-PUB-060921-14|PMID:16968815 |