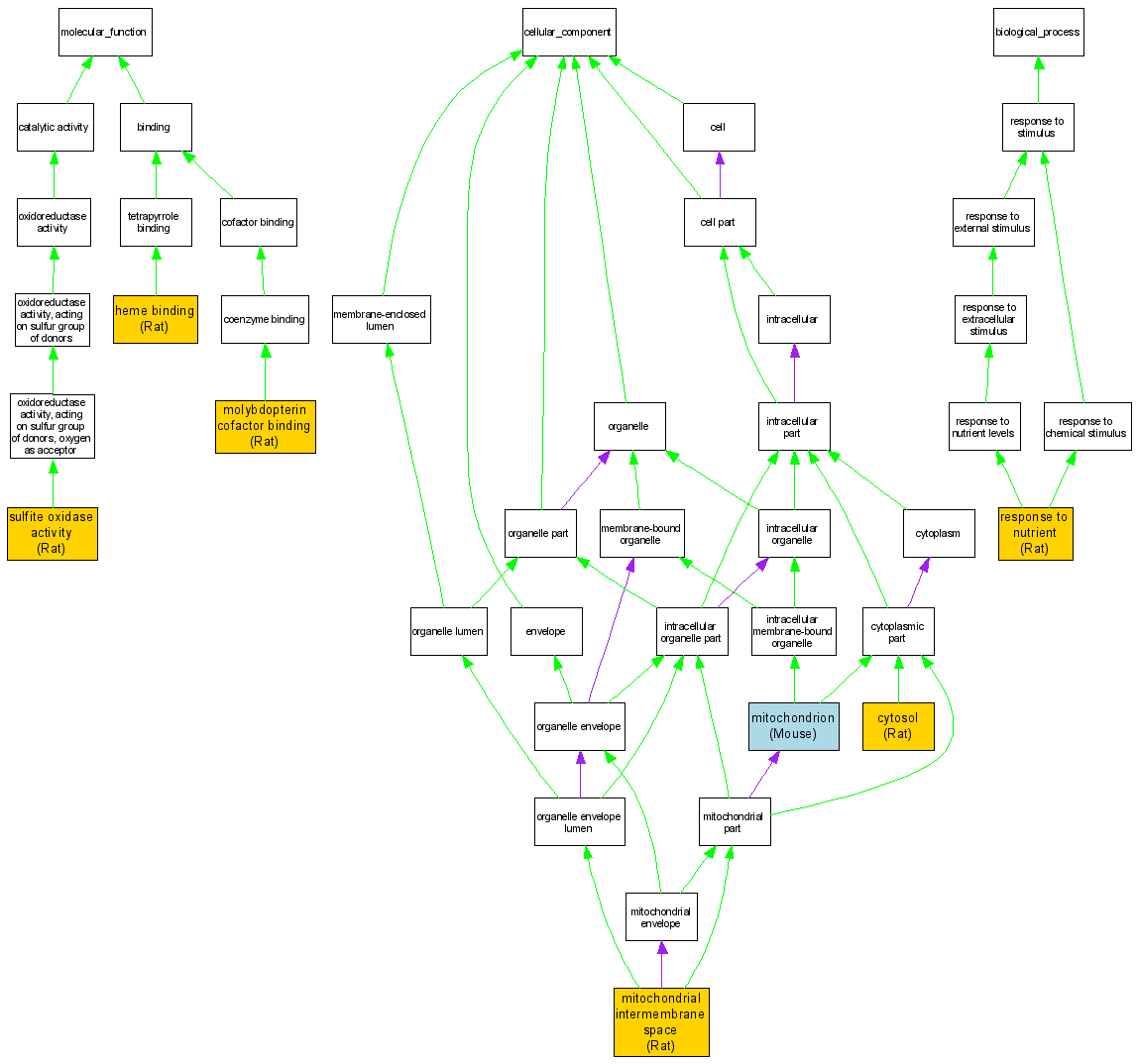
| Category | ID | Term | DB Object | Evidence | Organism | Reference |
| Molecular Function | GO:0020037 | heme binding |
RGD:619994 | IDA | Rat | RGD:634113|PMID:8276806 |
| Molecular Function | GO:0043546 | molybdopterin cofactor binding |
RGD:619994 | IDA | Rat | RGD:634113|PMID:8276806 |
| Molecular Function | GO:0008482 | sulfite oxidase activity |
RGD:619994 | IDA | Rat | RGD:634113|PMID:8276806 |
| Cellular Component | GO:0005829 | cytosol |
RGD:619994 | IDA | Rat | RGD:1600119|PMID:7068556 |
| Cellular Component | GO:0005758 | mitochondrial intermembrane space |
RGD:619994 | IDA | Rat | RGD:1600120|PMID:6181785 |
| Cellular Component | GO:0005739 | mitochondrion |
MGI:2446117 | IDA | Mouse | MGI:MGI:2682130|PMID:14651853 |
| Biological Process | GO:0007584 | response to nutrient |
RGD:619994 | IDA | Rat | RGD:1600116|PMID:3404287 |