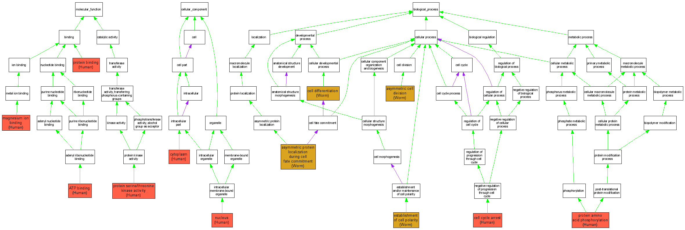
| Category | ID | Term | DB Object | Evidence | Organism | Reference |
| Molecular Function | GO:0005524 | ATP binding |
Q15831 | IDA | Human | PMID:12805220 |
| Molecular Function | GO:0000287 | magnesium ion binding |
Q15831 | IDA | Human | PMID:12805220 |
| Molecular Function | GO:0005515 | protein binding |
Q15831 | IPI | Human | PMID:12805220 |
| Molecular Function | GO:0005515 | protein binding |
Q15831 | IPI | Human | PMID:14676191 |
| Molecular Function | GO:0004674 | protein serine/threonine kinase activity |
Q15831 | IDA | Human | PMID:12805220 |
| Cellular Component | GO:0005737 | cytoplasm |
Q15831 | IDA | Human | PMID:12805220 |
| Cellular Component | GO:0005634 | nucleus |
Q15831 | IDA | Human | PMID:12805220 |
| Biological Process | GO:0008356 | asymmetric cell division |
WBGene00003919 | IMP | Worm | WB:WBPaper00003944|PMID:10704392 |
| Biological Process | GO:0045167 | asymmetric protein localization during cell fate commitment |
WBGene00003919 | IMP | Worm | WB:WBPaper00003944|PMID:10704392 |
| Biological Process | GO:0007050 | cell cycle arrest |
Q15831 | IDA | Human | PMID:12805220 |
| Biological Process | GO:0030154 | cell differentiation |
WBGene00003919 | IMP | Worm | WB:WBPaper00003944|PMID:10704392 |
| Biological Process | GO:0030010 | establishment of cell polarity |
WBGene00003919 | IMP | Worm | WB:WBPaper00003944|PMID:10704392 |
| Biological Process | GO:0006468 | protein amino acid phosphorylation |
Q15831 | IDA | Human | PMID:12805220 |