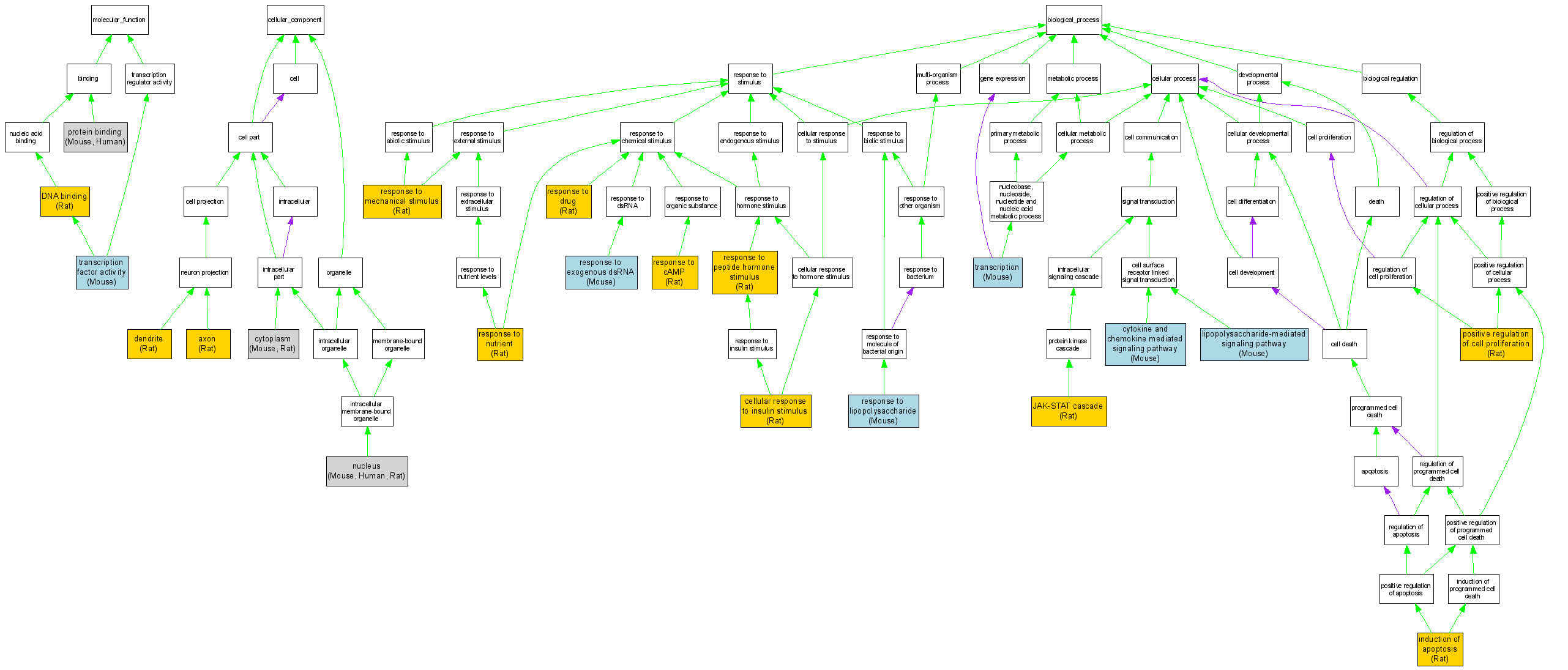
| Category | ID | Term | DB Object | Evidence | Organism | Reference |
| Molecular Function | GO:0003677 | DNA binding |
RGD:3771 | IDA | Rat | RGD:1600110|PMID:7519422 |
| Molecular Function | GO:0005515 | protein binding |
MGI:103063 | IPI | Mouse | MGI:MGI:2154059|PMID:11579100 |
| Molecular Function | GO:0005515 | protein binding |
P42224 | IPI | Human | PMID:16306601 |
| Molecular Function | GO:0003700 | transcription factor activity |
MGI:103063 | IMP | Mouse | MGI:MGI:3511369|PMID:15485925 |
| Cellular Component | GO:0030424 | axon |
RGD:3771 | IDA | Rat | RGD:1600107|PMID:14642652 |
| Cellular Component | GO:0005737 | cytoplasm |
MGI:103063 | IDA | Mouse | MGI:MGI:2654404|PMID:12634107 |
| Cellular Component | GO:0005737 | cytoplasm |
MGI:103063 | IDA | Mouse | MGI:MGI:2677652|PMID:14522949 |
| Cellular Component | GO:0005737 | cytoplasm |
RGD:3771 | IDA | Rat | RGD:1600109|PMID:10188224 |
| Cellular Component | GO:0030425 | dendrite |
RGD:3771 | IDA | Rat | RGD:1600107|PMID:14642652 |
| Cellular Component | GO:0005634 | nucleus |
MGI:103063 | IDA | Mouse | MGI:MGI:2675790|PMID:12957148 |
| Cellular Component | GO:0005634 | nucleus |
P42224 | IDA | Human | PMID:16306601 |
| Cellular Component | GO:0005634 | nucleus |
RGD:3771 | IDA | Rat | RGD:1600109|PMID:10188224 |
| Biological Process | GO:0032869 | cellular response to insulin stimulus |
RGD:3771 | IDA | Rat | RGD:1600096|PMID:15749807 |
| Biological Process | GO:0019221 | cytokine and chemokine mediated signaling pathway |
MGI:103063 | IDA | Mouse | MGI:MGI:2670551|PMID:12872135 |
| Biological Process | GO:0006917 | induction of apoptosis |
RGD:3771 | IDA | Rat | RGD:1600094|PMID:16269269 |
| Biological Process | GO:0007259 | JAK-STAT cascade |
RGD:3771 | IMP | Rat | RGD:1299060|PMID:12191995 |
| Biological Process | GO:0031663 | lipopolysaccharide-mediated signaling pathway |
MGI:103063 | IDA | Mouse | MGI:MGI:2670551|PMID:12872135 |
| Biological Process | GO:0008284 | positive regulation of cell proliferation |
RGD:3771 | IDA | Rat | RGD:1600095|PMID:15948243 |
| Biological Process | GO:0051591 | response to cAMP |
RGD:3771 | IDA | Rat | RGD:1600113|PMID:9144559 |
| Biological Process | GO:0042493 | response to drug |
RGD:3771 | IDA | Rat | RGD:1600088|PMID:17293493 |
| Biological Process | GO:0043330 | response to exogenous dsRNA |
MGI:103063 | IDA | Mouse | MGI:MGI:2670551|PMID:12872135 |
| Biological Process | GO:0032496 | response to lipopolysaccharide |
MGI:103063 | IDA | Mouse | MGI:MGI:2670551|PMID:12872135 |
| Biological Process | GO:0009612 | response to mechanical stimulus |
RGD:3771 | IDA | Rat | RGD:1582602|PMID:15350851 |
| Biological Process | GO:0007584 | response to nutrient |
RGD:3771 | IDA | Rat | RGD:1600101|PMID:15454281 |
| Biological Process | GO:0043434 | response to peptide hormone stimulus |
RGD:3771 | IDA | Rat | RGD:1600096|PMID:15749807 |
| Biological Process | GO:0006350 | transcription |
MGI:103063 | IMP | Mouse | MGI:MGI:3511369|PMID:15485925 |