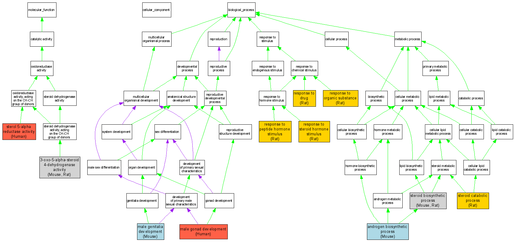
| Category | ID | Term | DB Object | Evidence | Organism | Reference |
| Molecular Function | GO:0003865 | 3-oxo-5-alpha-steroid 4-dehydrogenase activity |
MGI:2150380 | IMP | Mouse | MGI:MGI:3045995|PMID:15249131 |
| Molecular Function | GO:0003865 | 3-oxo-5-alpha-steroid 4-dehydrogenase activity |
MGI:2150380 | IMP | Mouse | MGI:MGI:2153626|PMID:11606430 |
| Molecular Function | GO:0003865 | 3-oxo-5-alpha-steroid 4-dehydrogenase activity |
RGD:621480 | IDA | Rat | RGD:729939|PMID:1527072 |
| Molecular Function | GO:0009917 | sterol 5-alpha reductase activity |
P31213 | IDA | Human | PMID:1944596 |
| Biological Process | GO:0006702 | androgen biosynthetic process |
MGI:2150380 | IMP | Mouse | MGI:MGI:3045995|PMID:15249131 |
| Biological Process | GO:0030539 | male genitalia development |
MGI:2150380 | IMP | Mouse | MGI:MGI:2153626|PMID:11606430 |
| Biological Process | GO:0008584 | male gonad development |
P31213 | IMP | Human | PMID:1944596 |
| Biological Process | GO:0042493 | response to drug |
RGD:621480 | IDA | Rat | RGD:70276|PMID:11543729 |
| Biological Process | GO:0010033 | response to organic substance |
RGD:621480 | IDA | Rat | RGD:1600069|PMID:12443045 |
| Biological Process | GO:0043434 | response to peptide hormone stimulus |
RGD:621480 | IDA | Rat | RGD:1600068|PMID:12630924 |
| Biological Process | GO:0048545 | response to steroid hormone stimulus |
RGD:621480 | IEP | Rat | RGD:1600066|PMID:16076027 |
| Biological Process | GO:0006694 | steroid biosynthetic process |
MGI:2150380 | IMP | Mouse | MGI:MGI:2153626|PMID:11606430 |
| Biological Process | GO:0006694 | steroid biosynthetic process |
RGD:621480 | IDA | Rat | RGD:729939|PMID:1527072 |
| Biological Process | GO:0006706 | steroid catabolic process |
RGD:621480 | IDA | Rat | RGD:729939|PMID:1527072 |