| Category | ID | Term | DB Object | Evidence | Organism | Reference |
|---|---|---|---|---|---|---|
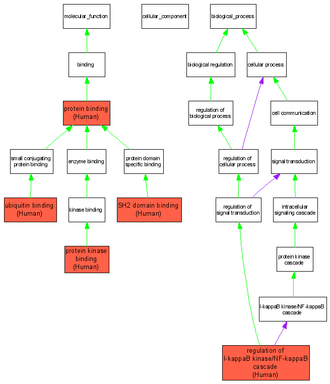
| Molecular Function | GO:0005515 | protein binding | Q13501 | IPI | Human | PMID:14676191 |
| Molecular Function | GO:0019901 | protein kinase binding | Q13501 | IDA | Human | PMID:8650207 |
| Molecular Function | GO:0042169 | SH2 domain binding | Q13501 | IDA | Human | PMID:8650207 |
| Molecular Function | GO:0043130 | ubiquitin binding | Q13501 | IDA | Human | PMID:12857745 |
| Biological Process | GO:0043122 | regulation of I-kappaB kinase/NF-kappaB cascade | Q13501 | IMP | Human | PMID:12857745 |