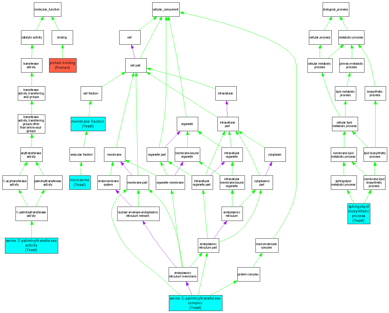
| Category | ID | Term | DB Object | Evidence | Organism | Reference |
| Molecular Function | GO:0005515 | protein binding |
O15269 | IPI | Human | PMID:17353931 |
| Molecular Function | GO:0004758 | serine C-palmitoyltransferase activity |
S000004911 | IMP | Yeast | SGD_REF:S000040752|PMID:1556076 |
| Molecular Function | GO:0004758 | serine C-palmitoyltransferase activity |
S000004911 | IGI | Yeast | SGD_REF:S000043517|PMID:8058731 |
| Cellular Component | GO:0005624 | membrane fraction |
S000004911 | IDA | Yeast | SGD_REF:S000051148|PMID:10713067 |
| Cellular Component | GO:0005792 | microsome |
S000004911 | IPI | Yeast | SGD_REF:S000051148|PMID:10713067 |
| Cellular Component | GO:0017059 | serine C-palmitoyltransferase complex |
S000004911 | IMP | Yeast | SGD_REF:S000040752|PMID:1556076 |
| Biological Process | GO:0030148 | sphingolipid biosynthetic process |
S000004911 | IMP | Yeast | SGD_REF:S000040752|PMID:1556076 |