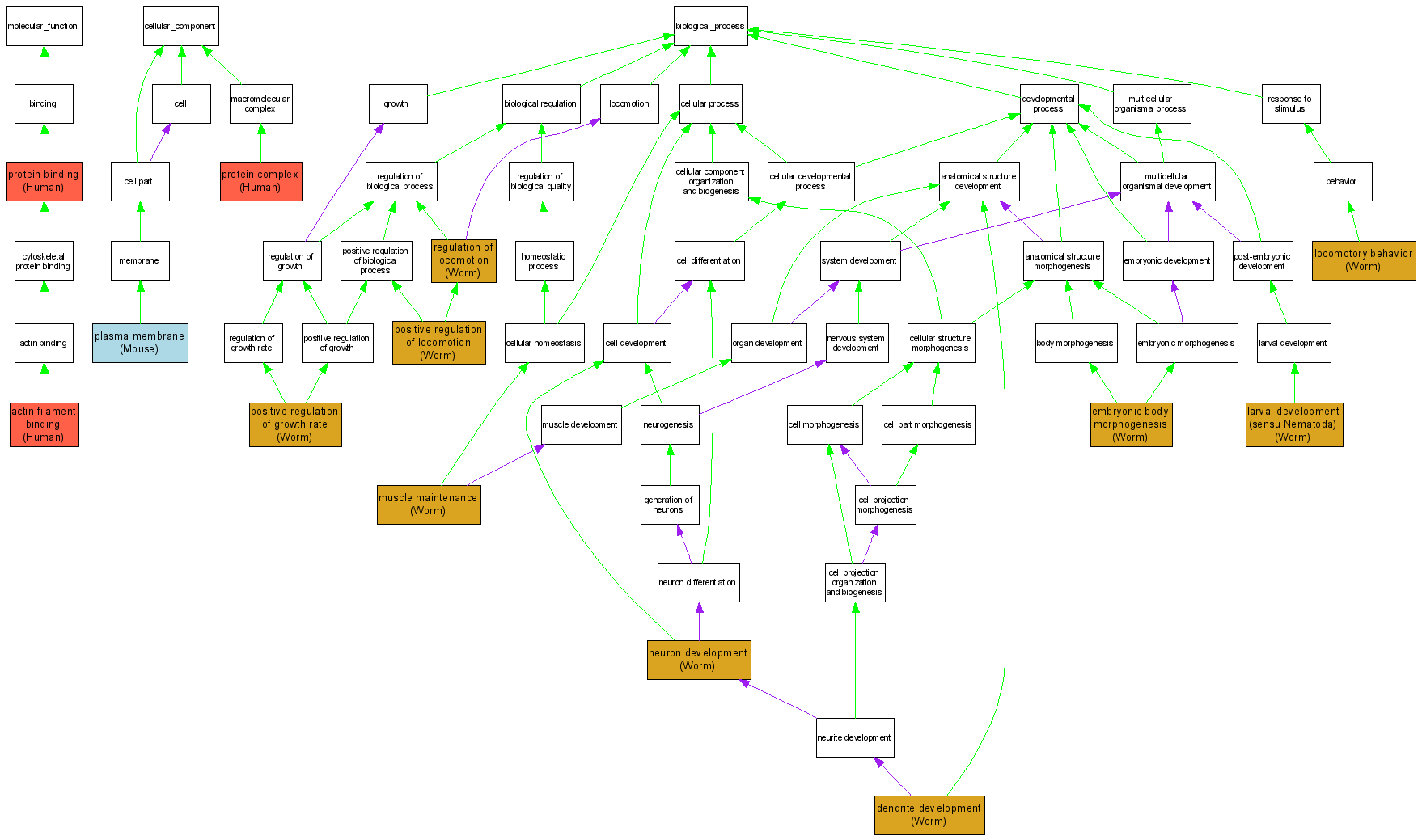
| Category | ID | Term | DB Object | Evidence | Organism | Reference |
| Molecular Function | GO:0051015 | actin filament binding |
P11277 | IDA | Human | PMID:16060676 |
| Molecular Function | GO:0005515 | protein binding |
P11277 | IPI | Human | PMID:16060676 |
| Cellular Component | GO:0005886 | plasma membrane |
MGI:98387 | IDA | Mouse | MGI:MGI:3028713|PMID:14627610 |
| Cellular Component | GO:0043234 | protein complex |
P11277 | IDA | Human | PMID:16060676 |
| Biological Process | GO:0016358 | dendrite development |
WBGene00006803 | IMP | Worm | WB:WBPaper00004127|PMID:10811831 |
| Biological Process | GO:0010172 | embryonic body morphogenesis |
WBGene00006803 | IGI | Worm | WB:WBPaper00004127|PMID:10811831 |
| Biological Process | GO:0002119 | larval development (sensu Nematoda) |
WBGene00006803 | IMP | Worm | WB:WBPaper00004127|PMID:10811831 |
| Biological Process | GO:0007626 | locomotory behavior |
WBGene00006803 | IMP | Worm | WB:WBPaper00005654|PMID:12529635 |
| Biological Process | GO:0007626 | locomotory behavior |
WBGene00006803 | IMP | Worm | WB:WBPaper00006395|PMID:14551910 |
| Biological Process | GO:0046716 | muscle maintenance |
WBGene00006803 | IMP | Worm | WB:WBPaper00004127|PMID:10811831 |
| Biological Process | GO:0048666 | neuron development |
WBGene00006803 | IMP | Worm | WB:WBPaper00004127|PMID:10811831 |
| Biological Process | GO:0040010 | positive regulation of growth rate |
WBGene00006803 | IMP | Worm | WB:WBPaper00006395|PMID:14551910 |
| Biological Process | GO:0040017 | positive regulation of locomotion |
WBGene00006803 | IMP | Worm | WB:WBPaper00005654|PMID:12529635 |
| Biological Process | GO:0040012 | regulation of locomotion |
WBGene00006803 | IMP | Worm | WB:WBPaper00004127|PMID:10811831 |