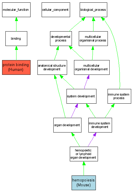
Compare GO annotations for SPTA1 and its orthologs

A table of the annotations represented in this image is provided below.
CategoryIDTermDB ObjectEvidenceOrganismReference
Molecular FunctionGO:0005515protein binding P02549IPIHumanPMID:12820899
Molecular FunctionGO:0005515protein binding P02549IPIHumanPMID:9593709
Biological ProcessGO:0030097hemopoiesis MGI:98385IMPMouseMGI:MGI:2447933|PMID:11920196