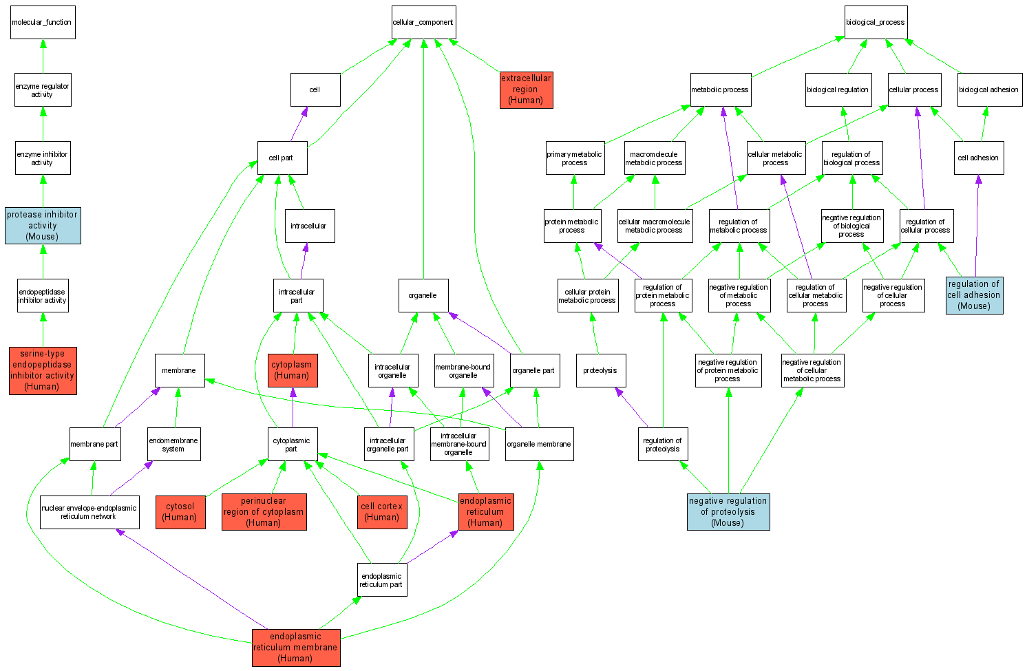
Compare GO annotations for SPINK5 and its orthologs

A table of the annotations represented in this image is provided below.
CategoryIDTermDB ObjectEvidenceOrganismReference
Molecular FunctionGO:0030414protease inhibitor activity MGI:1919682IMPMouseMGI:MGI:3055648|PMID:15466487
Molecular FunctionGO:0004867serine-type endopeptidase inhibitor activity Q9NQ38IDAHumanPMID:10419450
Molecular FunctionGO:0004867serine-type endopeptidase inhibitor activity Q9NQ38IDAHumanPMID:15680911
Cellular ComponentGO:0005938cell cortex Q9NQ38IDAHumanPMID:12915442
Cellular ComponentGO:0005737cytoplasm Q9NQ38IDAHumanPMID:12915442
Cellular ComponentGO:0005829cytosol Q9NQ38IDAHumanPMID:15680911
Cellular ComponentGO:0005783endoplasmic reticulum Q9NQ38IDAHumanPMID:15680911
Cellular ComponentGO:0005789endoplasmic reticulum membrane Q9NQ38IDAHumanPMID:15680911
Cellular ComponentGO:0005576extracellular region Q9NQ38IDAHumanPMID:15680911
Cellular ComponentGO:0048471perinuclear region of cytoplasm Q9NQ38IDAHumanPMID:15680911
Biological ProcessGO:0045861negative regulation of proteolysis MGI:1919682IMPMouseMGI:MGI:3055648|PMID:15466487
Biological ProcessGO:0030155regulation of cell adhesion MGI:1919682IMPMouseMGI:MGI:3055648|PMID:15466487