| Category | ID | Term | DB Object | Evidence | Organism | Reference |
|---|---|---|---|---|---|---|
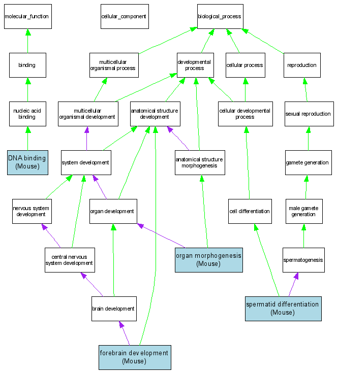
| Molecular Function | GO:0003677 | DNA binding | MGI:98365 | IDA | Mouse | MGI:MGI:78983|PMID:8625802 |
| Biological Process | GO:0030900 | forebrain development | MGI:98365 | IMP | Mouse | MGI:MGI:3033563|PMID:14981518 |
| Biological Process | GO:0009887 | organ morphogenesis | MGI:98365 | IMP | Mouse | MGI:MGI:3033563|PMID:14981518 |
| Biological Process | GO:0048515 | spermatid differentiation | MGI:98365 | IMP | Mouse | MGI:MGI:3582097|PMID:15893302 |