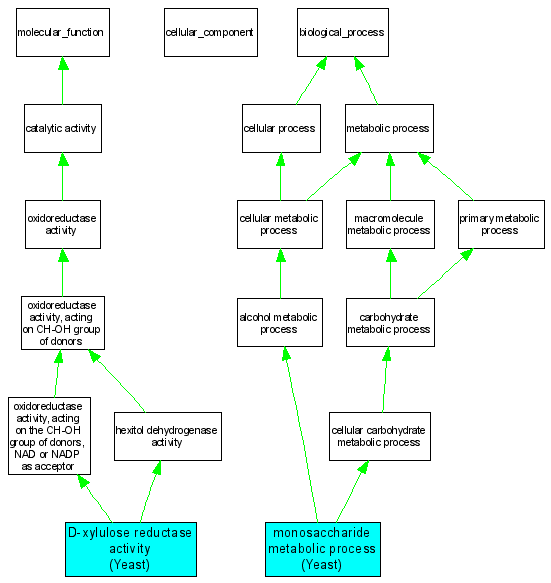
Compare GO annotations for SORD and its orthologs

A table of the annotations represented in this image is provided below.
CategoryIDTermDB ObjectEvidenceOrganismReference
Molecular FunctionGO:0046526D-xylulose reductase activity S000004060IDAYeastSGD_REF:S000056333|PMID:10486580
Biological ProcessGO:0005996monosaccharide metabolic process S000004060IDAYeastSGD_REF:S000056333|PMID:10486580