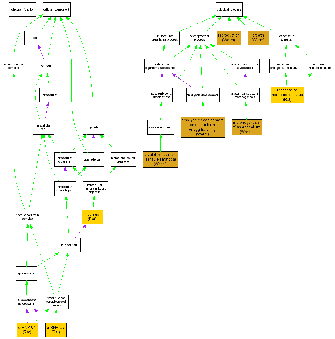
| Category | ID | Term | DB Object | Evidence | Organism | Reference |
| Cellular Component | GO:0005634 | nucleus |
RGD:621306 | IEP | Rat | RGD:729965|PMID:2532363 |
| Cellular Component | GO:0005685 | snRNP U1 |
RGD:621306 | IDA | Rat | RGD:1601359|PMID:8371979 |
| Cellular Component | GO:0005686 | snRNP U2 |
RGD:621306 | IDA | Rat | RGD:1601359|PMID:8371979 |
| Biological Process | GO:0009792 | embryonic development ending in birth or egg hatching |
WBGene00004915 | IMP | Worm | WB:WBPaper00004402|PMID:11099033 |
| Biological Process | GO:0009792 | embryonic development ending in birth or egg hatching |
WBGene00004915 | IMP | Worm | WB:WBPaper00006395|PMID:14551910 |
| Biological Process | GO:0040007 | growth |
WBGene00004915 | IMP | Worm | WB:WBPaper00006395|PMID:14551910 |
| Biological Process | GO:0040007 | growth |
WBGene00004915 | IMP | Worm | WB:WBPaper00024497|PMID:15489339 |
| Biological Process | GO:0002119 | larval development (sensu Nematoda) |
WBGene00004915 | IMP | Worm | WB:WBPaper00006395|PMID:14551910 |
| Biological Process | GO:0002119 | larval development (sensu Nematoda) |
WBGene00004915 | IMP | Worm | WB:WBPaper00024497|PMID:15489339 |
| Biological Process | GO:0002009 | morphogenesis of an epithelium |
WBGene00004915 | IMP | Worm | WB:WBPaper00004402|PMID:11099033 |
| Biological Process | GO:0000003 | reproduction |
WBGene00004915 | IMP | Worm | WB:WBPaper00004402|PMID:11099033 |
| Biological Process | GO:0000003 | reproduction |
WBGene00004915 | IMP | Worm | WB:WBPaper00006395|PMID:14551910 |
| Biological Process | GO:0000003 | reproduction |
WBGene00004915 | IMP | Worm | WB:WBPaper00025054|PMID:15791247 |
| Biological Process | GO:0009725 | response to hormone stimulus |
RGD:621306 | IEP | Rat | RGD:1601358|PMID:8089852 |