| Category | ID | Term | DB Object | Evidence | Organism | Reference |
|---|---|---|---|---|---|---|
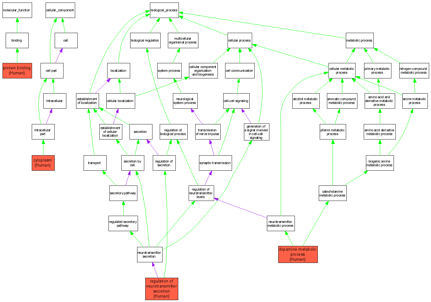
| Molecular Function | GO:0005515 | protein binding | Q9Y6H5 | IPI | Human | PMID:11956199 |
| Molecular Function | GO:0005515 | protein binding | Q9Y6H5 | IPI | Human | PMID:11590439 |
| Molecular Function | GO:0005515 | protein binding | Q9Y6H5 | IPI | Human | PMID:12364339 |
| Cellular Component | GO:0005737 | cytoplasm | Q9Y6H5 | IDA | Human | PMID:14506261 |
| Biological Process | GO:0042417 | dopamine metabolic process | Q9Y6H5 | IDA | Human | PMID:14506261 |
| Biological Process | GO:0046928 | regulation of neurotransmitter secretion | Q9Y6H5 | IDA | Human | PMID:14506261 |