| Category | ID | Term | DB Object | Evidence | Organism | Reference |
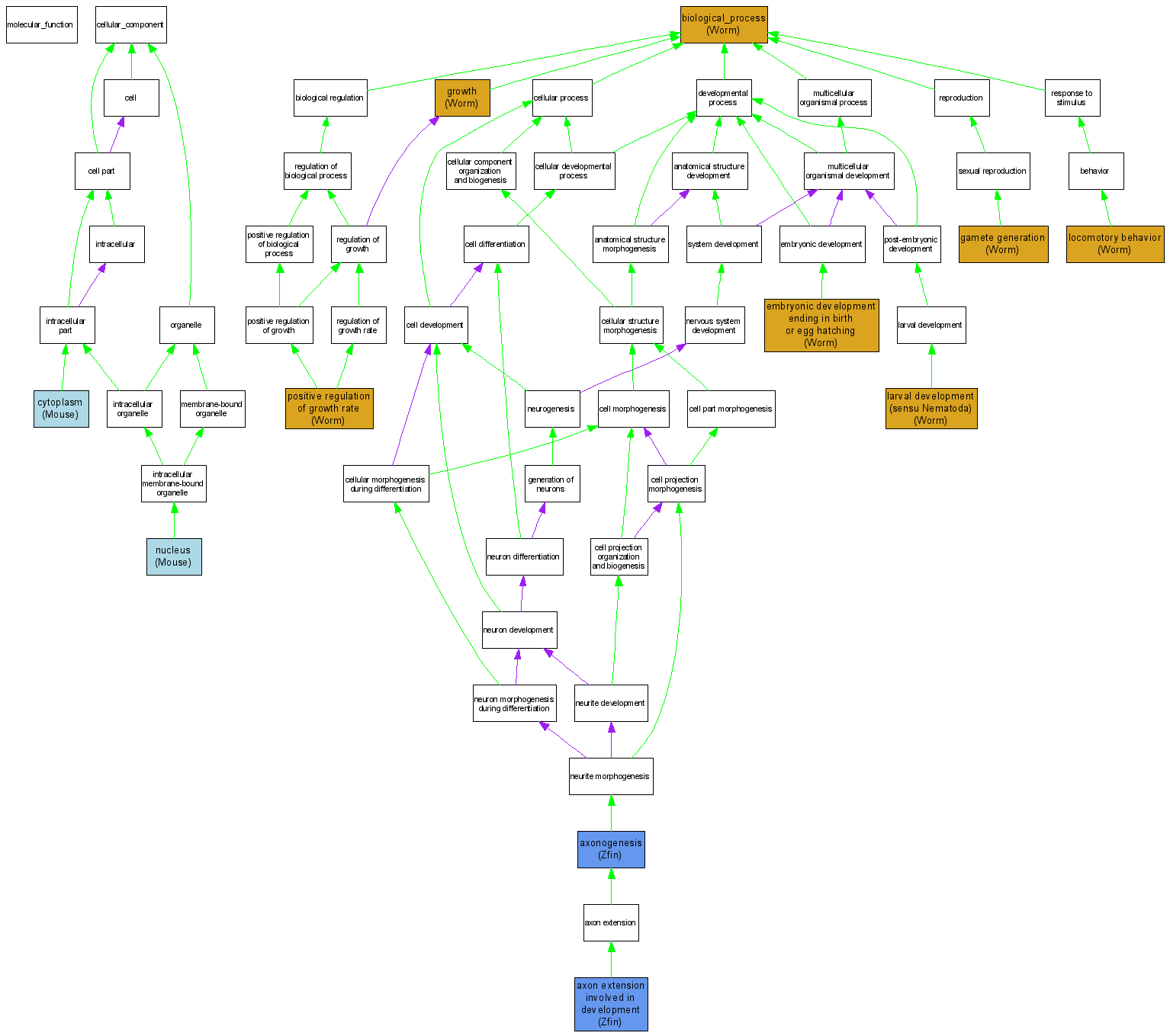
| Cellular Component | GO:0005737 | cytoplasm |
MGI:109257 | IDA | Mouse | MGI:MGI:1931393|PMID:11181573 |
| Cellular Component | GO:0005634 | nucleus |
MGI:109257 | IDA | Mouse | MGI:MGI:1931393|PMID:11181573 |
| Biological Process | GO:0048676 | axon extension involved in development |
ZDB-GENE-990715-16 | IMP | Zfin | ZFIN:ZDB-PUB-051012-2|PMID:16204184 |
| Biological Process | GO:0007409 | axonogenesis |
ZDB-GENE-990715-16 | IMP | Zfin | ZFIN:ZDB-PUB-061031-15|PMID:17065443 |
| Biological Process | GO:0008150 | biological_process |
WBGene00004887 | IMP | Worm | WB:WBPaper00004651|PMID:11231151 |
| Biological Process | GO:0008150 | biological_process |
WBGene00004887 | IMP | Worm | WB:WBPaper00024497|PMID:15489339 |
| Biological Process | GO:0009792 | embryonic development ending in birth or egg hatching |
WBGene00004887 | IMP | Worm | WB:WBPaper00004651|PMID:11231151 |
| Biological Process | GO:0009792 | embryonic development ending in birth or egg hatching |
WBGene00004887 | IMP | Worm | WB:WBPaper00004402|PMID:11099033 |
| Biological Process | GO:0009792 | embryonic development ending in birth or egg hatching |
WBGene00004887 | IMP | Worm | WB:WBPaper00025054|PMID:15791247 |
| Biological Process | GO:0007276 | gamete generation |
WBGene00004887 | IMP | Worm | WB:WBPaper00004651|PMID:11231151 |
| Biological Process | GO:0007276 | gamete generation |
WBGene00004887 | IMP | Worm | WB:WBPaper00004402|PMID:11099033 |
| Biological Process | GO:0040007 | growth |
WBGene00004887 | IMP | Worm | WB:WBPaper00004651|PMID:11231151 |
| Biological Process | GO:0040007 | growth |
WBGene00004887 | IMP | Worm | WB:WBPaper00006395|PMID:14551910 |
| Biological Process | GO:0040007 | growth |
WBGene00004887 | IMP | Worm | WB:WBPaper00024497|PMID:15489339 |
| Biological Process | GO:0002119 | larval development (sensu Nematoda) |
WBGene00004887 | IMP | Worm | WB:WBPaper00004651|PMID:11231151 |
| Biological Process | GO:0002119 | larval development (sensu Nematoda) |
WBGene00004887 | IMP | Worm | WB:WBPaper00006395|PMID:14551910 |
| Biological Process | GO:0002119 | larval development (sensu Nematoda) |
WBGene00004887 | IMP | Worm | WB:WBPaper00024497|PMID:15489339 |
| Biological Process | GO:0007626 | locomotory behavior |
WBGene00004887 | IMP | Worm | WB:WBPaper00006395|PMID:14551910 |
| Biological Process | GO:0007626 | locomotory behavior |
WBGene00004887 | IMP | Worm | WB:WBPaper00024497|PMID:15489339 |
| Biological Process | GO:0040010 | positive regulation of growth rate |
WBGene00004887 | IMP | Worm | WB:WBPaper00004402|PMID:11099033 |