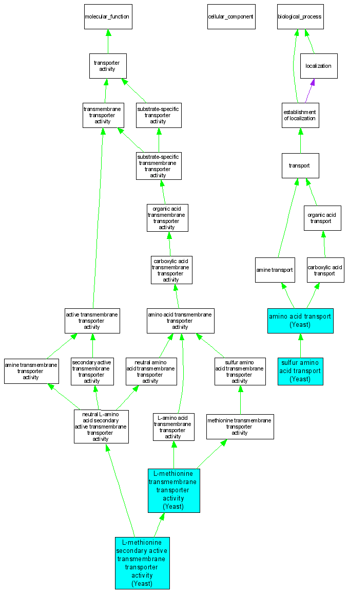
| Category | ID | Term | DB Object | Evidence | Organism | Reference |
| Molecular Function | GO:0000102 | L-methionine secondary active transmembrane transporter activity |
S000003287 | IDA | Yeast | SGD_REF:S000041040|PMID:8893857 |
| Molecular Function | GO:0015191 | L-methionine transmembrane transporter activity |
S000001028 | IGI | Yeast | SGD_REF:S000041040|PMID:8893857 |
| Molecular Function | GO:0015191 | L-methionine transmembrane transporter activity |
S000001028 | IMP | Yeast | SGD_REF:S000041040|PMID:8893857 |
| Biological Process | GO:0006865 | amino acid transport |
S000001028 | IGI | Yeast | SGD_REF:S000041040|PMID:8893857 |
| Biological Process | GO:0006865 | amino acid transport |
S000001028 | IMP | Yeast | SGD_REF:S000041040|PMID:8893857 |
| Biological Process | GO:0000101 | sulfur amino acid transport |
S000003287 | IMP | Yeast | SGD_REF:S000041040|PMID:8893857 |