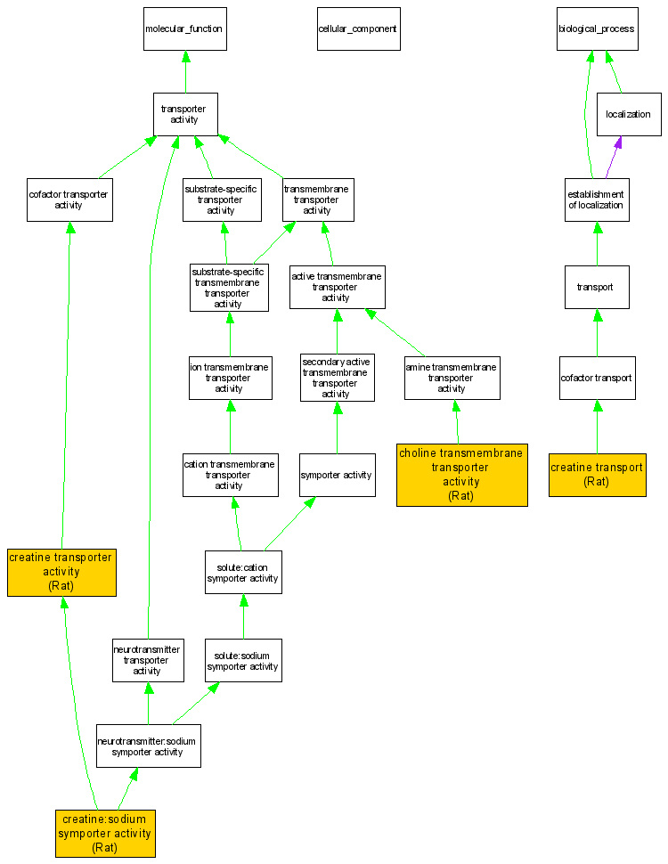
| Category | ID | Term | DB Object | Evidence | Organism | Reference |
| Molecular Function | GO:0015220 | choline transmembrane transporter activity |
RGD:619711 | IDA | Rat | RGD:737698|PMID:1633856 |
| Molecular Function | GO:0005308 | creatine transporter activity |
RGD:619711 | IDA | Rat | RGD:634748|PMID:8297374 |
| Molecular Function | GO:0005309 | creatine:sodium symporter activity |
RGD:619711 | IDA | Rat | RGD:1359082|PMID:12069495 |
| Biological Process | GO:0015881 | creatine transport |
RGD:619711 | IDA | Rat | RGD:634748|PMID:8297374 |
| Biological Process | GO:0015881 | creatine transport |
RGD:619711 | IDA | Rat | RGD:1359082|PMID:12069495 |