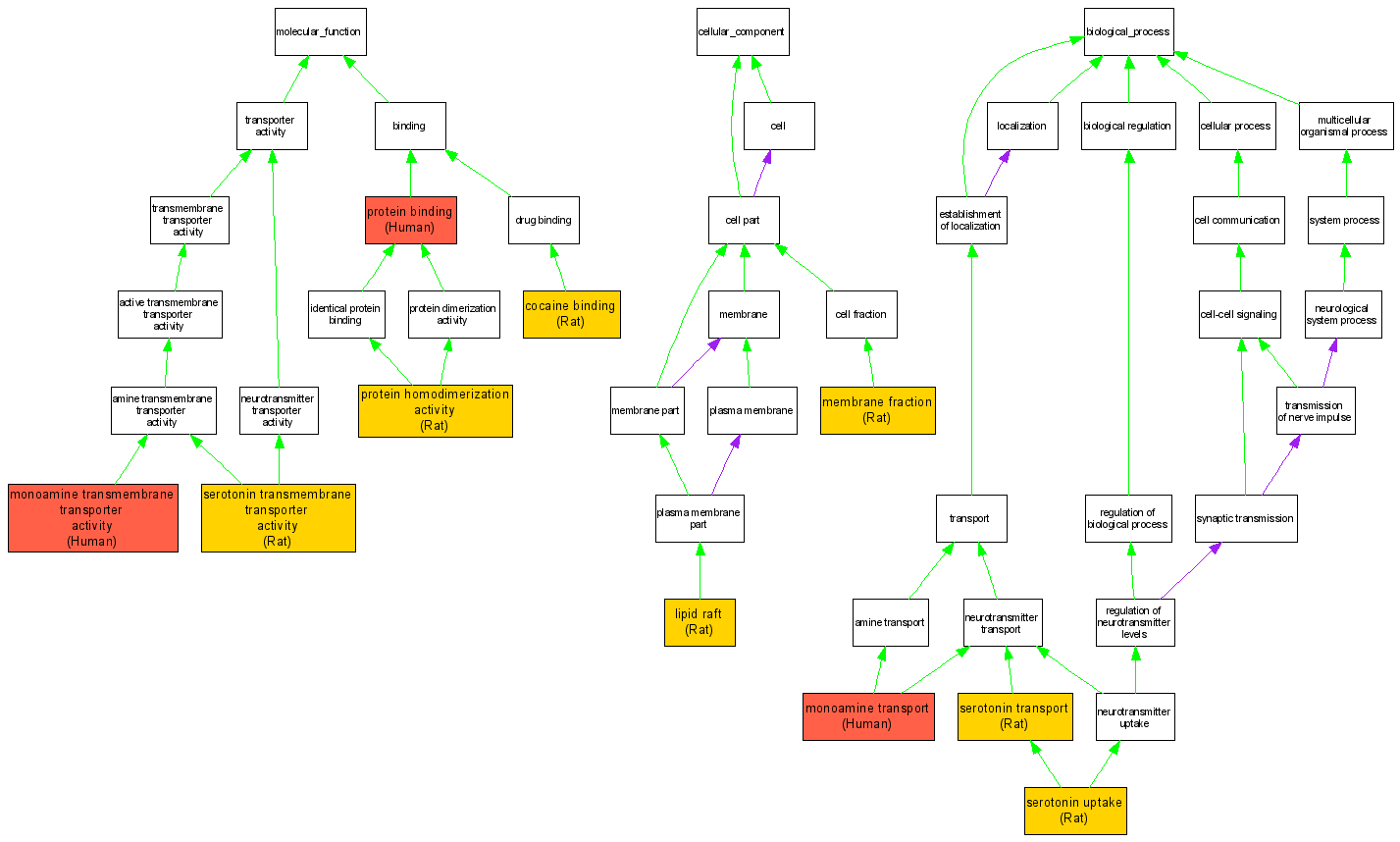
| Category | ID | Term | DB Object | Evidence | Organism | Reference |
| Molecular Function | GO:0019811 | cocaine binding |
RGD:3714 | IMP | Rat | RGD:1580635|PMID:15994310 |
| Molecular Function | GO:0008504 | monoamine transmembrane transporter activity |
P31645 | IDA | Human | PMID:16024787 |
| Molecular Function | GO:0005515 | protein binding |
P31645 | IPI | Human | PMID:11343649 |
| Molecular Function | GO:0042803 | protein homodimerization activity |
RGD:3714 | IMP | Rat | RGD:1580638|PMID:12944413 |
| Molecular Function | GO:0015222 | serotonin transmembrane transporter activity |
RGD:3714 | IMP | Rat | RGD:1580635|PMID:15994310 |
| Cellular Component | GO:0045121 | lipid raft |
RGD:3714 | IMP | Rat | RGD:1580636|PMID:15226315 |
| Cellular Component | GO:0005624 | membrane fraction |
RGD:3714 | IDA | Rat | RGD:1580635|PMID:15994310 |
| Biological Process | GO:0015844 | monoamine transport |
P31645 | IDA | Human | PMID:16024787 |
| Biological Process | GO:0006837 | serotonin transport |
RGD:3714 | IMP | Rat | RGD:1580635|PMID:15994310 |
| Biological Process | GO:0051610 | serotonin uptake |
RGD:3714 | IMP | Rat | RGD:1580638|PMID:12944413 |