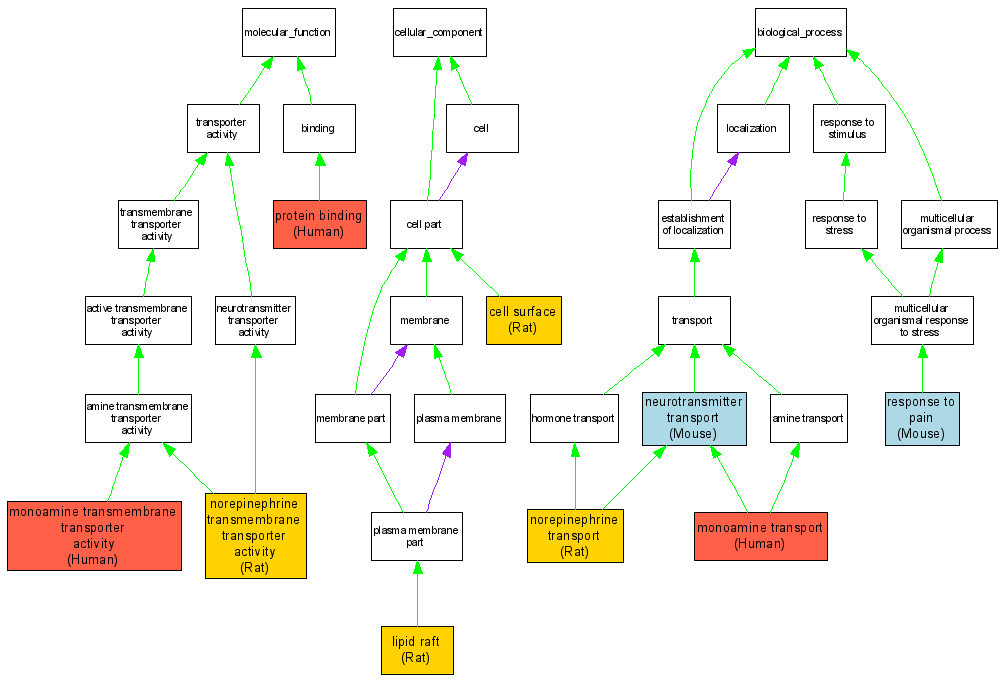
| Category | ID | Term | DB Object | Evidence | Organism | Reference |
| Molecular Function | GO:0008504 | monoamine transmembrane transporter activity |
P23975 | IDA | Human | PMID:16024787 |
| Molecular Function | GO:0005333 | norepinephrine transmembrane transporter activity |
RGD:621822 | IDA | Rat | RGD:634151|PMID:10196144 |
| Molecular Function | GO:0005515 | protein binding |
P23975 | IPI | Human | PMID:11343649 |
| Cellular Component | GO:0009986 | cell surface |
RGD:621822 | IDA | Rat | RGD:1624281|PMID:14976208 |
| Cellular Component | GO:0045121 | lipid raft |
RGD:621822 | IMP | Rat | RGD:1624281|PMID:14976208 |
| Biological Process | GO:0015844 | monoamine transport |
P23975 | IDA | Human | PMID:16024787 |
| Biological Process | GO:0006836 | neurotransmitter transport |
MGI:1270850 | IDA | Mouse | MGI:MGI:2157273|PMID:11805341 |
| Biological Process | GO:0015874 | norepinephrine transport |
RGD:621822 | IDA | Rat | RGD:634151|PMID:10196144 |
| Biological Process | GO:0048265 | response to pain |
MGI:1270850 | IMP | Mouse | MGI:MGI:2157273|PMID:11805341 |