| Category | ID | Term | DB Object | Evidence | Organism | Reference |
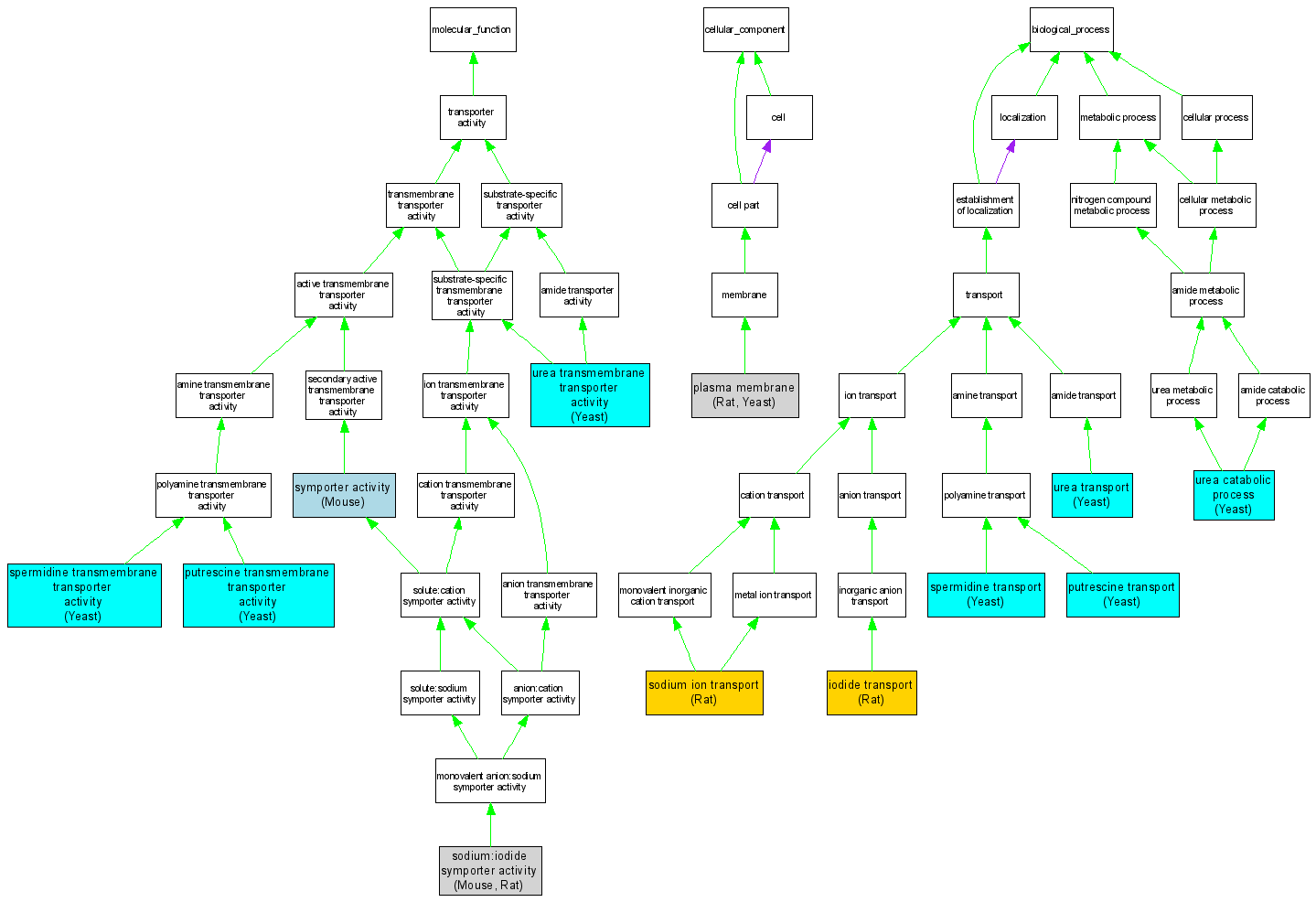
| Molecular Function | GO:0015489 | putrescine transmembrane transporter activity |
S000001008 | IDA | Yeast | SGD_REF:S000120354|PMID:17218313 |
| Molecular Function | GO:0015489 | putrescine transmembrane transporter activity |
S000001008 | IMP | Yeast | SGD_REF:S000120354|PMID:17218313 |
| Molecular Function | GO:0008507 | sodium:iodide symporter activity |
MGI:2149330 | IDA | Mouse | MGI:MGI:2137080|PMID:11431151 |
| Molecular Function | GO:0008507 | sodium:iodide symporter activity |
RGD:69267 | IDA | Rat | RGD:68854|PMID:8559252 |
| Molecular Function | GO:0015606 | spermidine transmembrane transporter activity |
S000001008 | IDA | Yeast | SGD_REF:S000120354|PMID:17218313 |
| Molecular Function | GO:0015606 | spermidine transmembrane transporter activity |
S000001008 | IMP | Yeast | SGD_REF:S000120354|PMID:17218313 |
| Molecular Function | GO:0015293 | symporter activity |
MGI:2149330 | IDA | Mouse | MGI:MGI:2137080|PMID:11431151 |
| Molecular Function | GO:0015204 | urea transmembrane transporter activity |
S000001008 | IMP | Yeast | SGD_REF:S000047807|PMID:8335627 |
| Cellular Component | GO:0005886 | plasma membrane |
RGD:69267 | IDA | Rat | RGD:727400|PMID:12145342 |
| Cellular Component | GO:0005886 | plasma membrane |
S000001008 | IMP | Yeast | SGD_REF:S000047807|PMID:8335627 |
| Cellular Component | GO:0005886 | plasma membrane |
S000001008 | IDA | Yeast | SGD_REF:S000120354|PMID:17218313 |
| Biological Process | GO:0015705 | iodide transport |
RGD:69267 | IDA | Rat | RGD:68854|PMID:8559252 |
| Biological Process | GO:0015847 | putrescine transport |
S000001008 | IDA | Yeast | SGD_REF:S000120354|PMID:17218313 |
| Biological Process | GO:0015847 | putrescine transport |
S000001008 | IMP | Yeast | SGD_REF:S000120354|PMID:17218313 |
| Biological Process | GO:0006814 | sodium ion transport |
RGD:69267 | IDA | Rat | RGD:68854|PMID:8559252 |
| Biological Process | GO:0015848 | spermidine transport |
S000001008 | IDA | Yeast | SGD_REF:S000120354|PMID:17218313 |
| Biological Process | GO:0015848 | spermidine transport |
S000001008 | IMP | Yeast | SGD_REF:S000120354|PMID:17218313 |
| Biological Process | GO:0043419 | urea catabolic process |
S000001008 | IEP | Yeast | SGD_REF:S000047807|PMID:8335627 |
| Biological Process | GO:0015840 | urea transport |
S000001008 | IMP | Yeast | SGD_REF:S000047807|PMID:8335627 |