| Category | ID | Term | DB Object | Evidence | Organism | Reference |
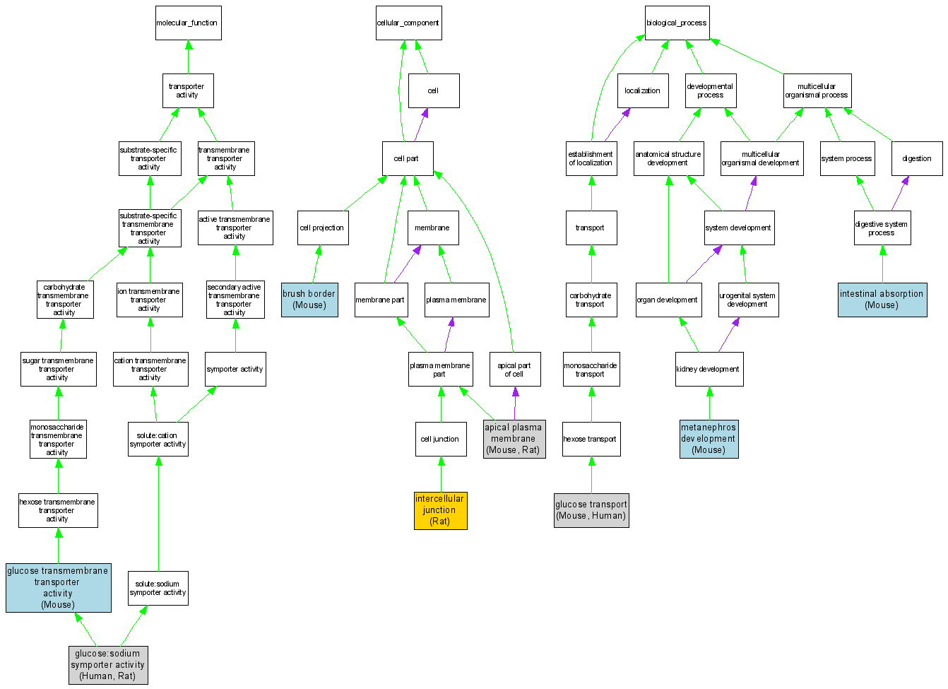
| Molecular Function | GO:0005355 | glucose transmembrane transporter activity |
MGI:107678 | IMP | Mouse | MGI:MGI:1913165|PMID:10997927 |
| Molecular Function | GO:0005412 | glucose:sodium symporter activity |
P13866 | IDA | Human | PMID:8563765 |
| Molecular Function | GO:0005412 | glucose:sodium symporter activity |
RGD:3713 | IDA | Rat | RGD:1624261|PMID:15829715 |
| Cellular Component | GO:0016324 | apical plasma membrane |
MGI:107678 | IDA | Mouse | MGI:MGI:82548|PMID:1702069 |
| Cellular Component | GO:0016324 | apical plasma membrane |
RGD:3713 | IDA | Rat | RGD:730194|PMID:11831390 |
| Cellular Component | GO:0005903 | brush border |
MGI:107678 | IDA | Mouse | MGI:MGI:3525383|PMID:15601832 |
| Cellular Component | GO:0005911 | intercellular junction |
RGD:3713 | IDA | Rat | RGD:1624247|PMID:17090404 |
| Biological Process | GO:0015758 | glucose transport |
MGI:107678 | IMP | Mouse | MGI:MGI:1913165|PMID:10997927 |
| Biological Process | GO:0015758 | glucose transport |
P13866 | IMP | Human | PMID:8563765 |
| Biological Process | GO:0050892 | intestinal absorption |
MGI:107678 | IDA | Mouse | MGI:MGI:3525383|PMID:15601832 |
| Biological Process | GO:0001656 | metanephros development |
MGI:107678 | IMP | Mouse | MGI:MGI:1933994 |